运算:对不同人群包进行排除、合并(取并集)或交叉(取交集)操作。扩展或运算操作都将生成一个新的人群包
上传量:上传文件中的ID数量
匹配量:当前设备号与您上传时所选设备类型匹配的数量
覆盖人数:目标人群包覆盖的快手过去一个月月活人数
重合度:以人群一为基础计算重合度,重合度= 重合人群/人群一覆盖人群量
关键词:快手根据用户日常阅读偏好,打上的用户兴趣标签;支持按照关键词占比、TGI、综合分数进行排序
占比:目标群体中带有某关键词的人数/ 目标群体总人数
大盘TGI= 【某关键词在目标人群的占比/ 某关键词在快手大盘用户的占比】*标准数100
综合分数= 占比*TGI,结合了某关键词的覆盖量及对比大盘的渗透浓度,综合展示该关键词对目标人群的综合权重
TGI指数为目标群体指数,TGI = [目标群体中具有某一特征的群体所占比例/总体中具有相同特征的群体所占比例]*标准数100
TGI 数值大于100,说明目标受众的该兴趣特征较大盘显著,小于 100 则反之
商业兴趣分类:目标受众广告点击、互动行为偏好
阅读兴趣分类:目标受众内容阅读偏好
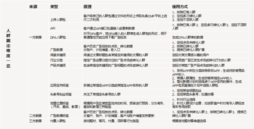
各标签维度一览:


主题专区标签
- 2026-04-06
快手广告2026年品牌广告春日营销创新产品 - 2026-03-27
快手广告 | 一键拆解爆款素材基因 - 2026-03-24
快手广告|商家38上新季生意爆发,多维拆解… - 2026-03-24
快手磁力引擎广告 | 对谈36氪,AI下凡驱动… - 2026-03-17
快手品牌广告如何代投实现GMV倍增? - 2026-03-16
快手广告功能更新 | 活动复盘大场活动 - 2026-03-16
快手广告丨磁力方舟「人群智能推荐」+「AI… - 2026-03-11
快手磁力方舟广告平台【AI智能复盘】,全新… - 2026-03-07
2026年快手广告短剧行业春节档营销新趋势 - 2026-03-04
快手磁力引擎广告2026体育营销招商手册上新…




















管理员
该内容暂无评论