在这个数字化日新月异的时代,信息瞬息万变。不少广告主苦于抓不住流转中的线索,走入投放的迷宫中无法自拔。白皮书不仅仅是为广告主梳理线索营销行业,更是深入剖析线索广告和线索经营的每一个细节。从产品链路的全面解读,到战略深度的线索投放策略,都一一为广告主呈现。这不仅仅是一本白皮书,更是线索行业的产品投放指南,带领广告主一步步走向线索行业的巅峰。快手线索广告行业产品投放白皮书,共同探索线索行业的无限可能!无论是线索行业的新手,还是身经百战的营销师,都能在这本指南中找到答案。
1.白皮书内容简介
本白皮书旨在全面梳理线索营销行业,在线索广告、线索经营等业务流程中涉及到的产品链路介绍、线索投放策略、案例分享、常见线索问题的解决思路和方案等,面向线索行业相关的销售/运营等内部业务同学,及外部客户/代理商,提供针对线索行业的产品投放参考指南。
2.什么是线索广告
快手线索广告是依托磁力智投平台,帮助教育、金融、家居建材、旅游、生活服务、医疗、招商加盟等具有「线上获客线下成单」特征的类目高效获取销售线索的广告形式。
3.线索行业投放策略
3.1 线索广告不同阶段投放建议
1)冷启动阶段
预算充足:账户余额至少2,000元基建保障:新建去重在投素材数至少3个以上。
给足时间:每日投放时长≥18小时,至少观察4天。
差异设置:不要大量复制广告组,尝试不同搭配。
合理定向:预估覆盖3000万左右为宜。
使用工具:使用最大转化/加速探索/辅助探索等起量工具。
2)稳定拿量阶段
调整预算:根据跑量能力和需求逐步上调预算。
基建保障:保证活跃素材的规模&新增素材的频率。
完成任务:完成拿量助手竞价加速任务会获得流量扶持奖励。
扩大定向:逐步扩大定向规模。
使用工具:一键复苏帮助衰退广告组重新焕发生机。
3)深度优化阶段
意向表单:使用分步式/对话式表单组件,意向度收集组件,过滤低意向人群。
数据反哺:可以主动上报(API回传),也可以用系统标记(线索CRM)后链路转化结果。
深度出价:投放有效获客单出价&双出价,以真实后链路考核效果进行优化。
人群学习:通过联合建模或者MCDA等数据手段优化人群预估精准度。
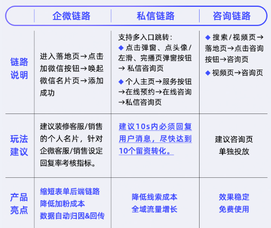
3.2 线索广告链路玩法指南

3.3 线索广告人群玩法指南

4.线索广告常见投放问题解决思路建议
4.1 如何解决不起量问题
快手广告投放状态异常:按照修改建议修改或重新建立广告。
账户/广告计划/广告组/预算不足:账户预算>预期日消耗,计划/广告组预算>10倍表单出价。在有起量问题的账户中,建议不限制计划/广告组预算。
广告组数量/素材数量不足:日均活跃单元数≥10,日均新建非重复素材数≥3,开启智能操盘。
投放时长不足:起量期账户建议24小时投放,新单元至少跑够2-3倍出价仍无转化时再考虑关停迭代。
定向过窄或长期使用同一人群包:基础定向放宽,打开智能定向,组合多种人群定向方式。
广告竞争力不足(ecpm低/下降):提升ctr: 优化创意,增强文案引导性。提升cvr:(1)精准人群定向(2)简化留资链路提高出价。使用加速探索/辅助探索/一键复苏等起量工具。
4.2 如何解决超成本问题
未通过冷启动的计划超成本/空耗:新计划建议消耗2-3倍出价仍无转化时再考虑关停。
个别时段超成本:单天偶发的分时超成本,应拉长观察周期。
激进扩大定向人群不精准:精准化人群定向。
不合理调价:对投放中的计划单次调价(上调/下降)幅度不超过5%,一天≤2次。
最大转化(MCB)计划提高预算:如果在投放时段即将结束时发现成本表现良好,建议上调预算&拉长投放时段,或第二天再上调预算。
4.3 如何提升线索有效率
性别/地域/年龄偏移:曝光到非定向标签人群,建议联系对应的运营负责人提报case。如曝光标签正常,
(1)地域定向限制:本地高客单价长决策周期类行业建议选择常驻地。
(2)作弊用户屏蔽:如此类问题占比超过30%,联系运营负责人申请人群屏蔽。
错号/空号/停机:建议开启CRM线索外呼,可针对错号空号停机进行赔付,最高返款账户消耗的15%。
电话接通率低:使用私信、企微、咨询链路,线上进行回访。使用磁力追踪线索CRM人工外呼,可对未接通线索赔付,最高返款账户消耗。
线索意向度低:复杂化留资链路;使用【有效获客]目标;人群精准化;后效好的地域/门店进行预算倾斜;创意&落地页素材优化。
重复线索:
(1)磁力建站表单设置开启线索去重。
(2)定向设置过滤已转化人群其他渠道重复线索:定期将全渠道转化人群打包上传至dmp,定向时屏蔽该人群。
- 2026-04-06
快手广告2026年品牌广告春日营销创新产品 - 2026-03-27
快手广告 | 一键拆解爆款素材基因 - 2026-03-24
快手广告|商家38上新季生意爆发,多维拆解… - 2026-03-24
快手磁力引擎广告 | 对谈36氪,AI下凡驱动… - 2026-03-17
快手品牌广告如何代投实现GMV倍增? - 2026-03-16
快手广告功能更新 | 活动复盘大场活动 - 2026-03-16
快手广告丨磁力方舟「人群智能推荐」+「AI… - 2026-03-11
快手磁力方舟广告平台【AI智能复盘】,全新… - 2026-03-07
2026年快手广告短剧行业春节档营销新趋势 - 2026-03-04
快手磁力引擎广告2026体育营销招商手册上新…




















管理员
该内容暂无评论