背景
行业客户中,对留存有需求的客户较多,考核指标从次留、三七留到更长期留存不等,同时针对不同的快手广告投放目标又有不同需求。快手广告侧针对客户需求,推出越来越多的留存相关产品,通过梳理,透传最新的产品进展,找到更适配需求的产品使用。
现有次留优化能力

为什么要用24H次留出价
1.24H次留是什么?
一句话:新的次留口径,从【跨自然日24点】变为【24小时滚动】计算。

2.考核留存客户的痛点

3.24H次留的特点与优势

1)全天分时次留更平稳,方便判断是否达标,利于系统优化,投放更稳定。
2)精准圈定留存时间范围,提升模型预估准确度,避免因跨自然日波动而发生超成本的问题。
3)提高白天预算利用率,获取更多流量,同时减少晚间集中竞争超成本。
4)模型通过数据积累,不断寻找目标用户,拉长时间维度看长留率更高。
某工具客户投放效果
1.客户投放快手广告背景:
客户A以ROI为核心考核指标,留存情况直接影响ROI,前端买量仅依靠自然日次留双出价,但即便在次留率达标前提下,3、7留及长留较其他媒体仍存在较大差异;且客户消耗不均,白天拿量困难,消耗主要集中在晚上,希望提升白天消耗;基于此情况,客户陆续引入7留增强和激活24h留存测试;
2.测试效果:
1)留存效果
1.激活后24h的次留、3、7留及长留优势明显,整体LT提高3pp,从而提高roi。

2.从次留及7留趋势看,24h>7留增强>自然日次留,通过增加24h占比提高留存效果。

2)白天分时消耗
分时看24h次留出价对白天拿量能力有明显提升,相对自然次留出价全天更平稳。

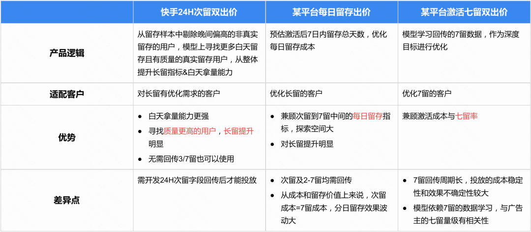
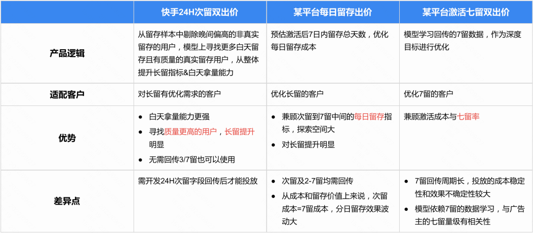
平台间不同出价产品对比

24h次留怎么用
1.投放准备

2.投放快手广告的建议

3.激活24H次留出价举例
留存成本换算(按照3/7留涨幅20%-30%测算,可根据客户实际达标gap设定,计算步骤见序号顺序)

换算步骤
1、 计算「自然日次留出价」下3留/7留与客户目标3留/7留之间的gap,gap=目标/当前。
2、已知「自然日次留出价」下3留/7留成本,成本1=消耗/留存,并根据1️⃣ 计算的涨幅,决定「24H次留出价」下3留/7留成本2=gap*成本1。
3、目标留存率*3留/7留成本2=「24H次留出价」下激活成本出价。
4、24H次留出价=激活出价/24H次留目标率。
(注意:正确提高激活成本后,不建议才有历史「降低目标率来换取跑量」的方式投放,正确的24H次留率目标一定要适当高于「自然日次留出价」下的值)
FAQ
Q1:24H次留率为什么比自然日次留低
由于自然日次留的跨天属性,用户连续使用,会存在晚间次留虚高的情况,拉高全天次留;而24H次留每个时间点的计算周期都更完整,更真实也会低一些。
Q2:目标次留要怎么设置
根据自然日次留跑出24H次留数计算24H次留率,目标设置提高2-5pp,根据实际情况再调整。
Q3:长留优化会影响跑量吗
会有一定影响,当对应三七留提升时,可在深浅出价上做同比例提升,确保稳定跑量,拿到更多长留更好的用户。
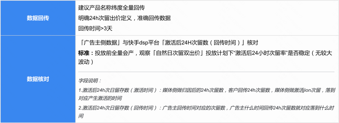
Q4:数据需要以什么维度回传
产品维度全量回传,未投放24H次留出价账户也需要回传数据供模型学习。
Q5:「自然日次日留存」和「激活后24h次日留存」两种回传和出价方式是否可同时存在?
可以,回传字段互相区别,不会影响数据及模型。而且建议「自然日次日留存」和「激活后24h次日留存」两种都回传,方便对比两种出价方式下分别对应的自然日次留、24h次留、长留效果。
想做快手广告的企业主,赶紧联系我们在线客服,快手广告主要以信息流广告展现,更加接近于原生广告,现在快手广告开户价格是5000元,想做快手广告赶紧行动起来吧!
- 2026-03-27
快手广告 | 一键拆解爆款素材基因 - 2026-03-24
快手广告|商家38上新季生意爆发,多维拆解… - 2026-03-24
快手磁力引擎广告 | 对谈36氪,AI下凡驱动… - 2026-03-17
快手品牌广告如何代投实现GMV倍增? - 2026-03-16
快手广告功能更新 | 活动复盘大场活动 - 2026-03-16
快手广告丨磁力方舟「人群智能推荐」+「AI… - 2026-03-11
快手磁力方舟广告平台【AI智能复盘】,全新… - 2026-03-07
2026年快手广告短剧行业春节档营销新趋势 - 2026-03-04
快手磁力引擎广告2026体育营销招商手册上新… - 2026-03-03
快手商业私信广告案例库(10)





















管理员
该内容暂无评论