快手电商9月大促《快手新品大赏》为平台年中的大型营销活动,在此期间磁力金牛联手电商再为行业商家带来《行业商家金秋福利节》,千万补贴助力商家在活动期爆单大卖!
中秋流量预估
中秋期间,快手短视频广告流量更为充沛,是各位商家举办大促活动的好时机。9月10日、11日、12日、17日为流量高峰,较日常周末约有3%-10%的涨幅,较日常工作日约有25%-30%的涨幅。
详见 2022年中秋及国庆快手短视频广告站内&联盟流量预估

本次活动可参加商家
女装、美妆、快消、家居数码、综合服饰、珠宝玉石、生鲜花宠、生活服务等行业商家
福利一
金秋潜力加油包
达增量消耗最高给100万返货/虚拟金
快手电商广告提供5档资源包供商家选择,不同资源包最低增量消耗要求不同,福利也不同,快手电商广告商家需提前报名锁定档位,活动期不允许调整档位,仅达到报名档位最低增量消耗要求且活动期短视频带货消耗占比 ≤85% 后,才可拿到奖励;
如:达人商家A,报名5万档,即使活动期实际增量消耗为80万,也是7%的返点,而非25%达人商家B,报名80万档,活动期实际增量消耗为5万,未达到档位最低增量消耗要求,故没有奖励
奖励= 活动期增量消耗(活动期总消耗 - 基期消耗) x 对应返点
基期消耗:若您在7到8月的日均消耗值*9 = X
X >10万,则为X万
X ≤10万,则计为10万
不同档位增量消耗所对应的返点如下
达人商家增量返点
9月9日店铺类型为 :普通企业店、个体工商户、个人普通店、达人

品牌商家增量返点
9月9日店铺类型为:专卖店、旗舰店、专营店、卖场型旗舰店的小店客户,及对应的海外店铺类型

福利二
超级补贴官加码包,最高给230万货补
报名上文中「金秋潜力加油包」 C、D、E三档的商家,可再报名「超级补贴官」加码福利
奖励 = 活动期增量消耗 x 70%,最高230万货补

名额限制如下:

报名商家需满足如下门槛,具体以快手统计为准:
报名规则
报名方式:请联系与您对接的电商小二、磁力金牛销售 / 运营进行预报名,最终报名结果以快手反馈为准 报名时间:即刻起 - 9月8日 23:59:59
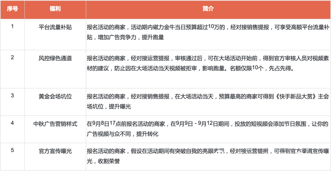
其他福利|更多福利剧透
女装、美妆、快消、家居数码、综合服饰、珠宝玉石、生鲜花宠、生活服务行业商家专享

- 2026-04-06
快手广告2026年品牌广告春日营销创新产品 - 2026-03-27
快手广告 | 一键拆解爆款素材基因 - 2026-03-24
快手广告|商家38上新季生意爆发,多维拆解… - 2026-03-24
快手磁力引擎广告 | 对谈36氪,AI下凡驱动… - 2026-03-17
快手品牌广告如何代投实现GMV倍增? - 2026-03-16
快手广告功能更新 | 活动复盘大场活动 - 2026-03-16
快手广告丨磁力方舟「人群智能推荐」+「AI… - 2026-03-11
快手磁力方舟广告平台【AI智能复盘】,全新… - 2026-03-07
2026年快手广告短剧行业春节档营销新趋势 - 2026-03-04
快手磁力引擎广告2026体育营销招商手册上新…




















管理员
该内容暂无评论