一、前言
伴随流量红利减退,单一竞价买量的增长策略已经过时,快手广告主通过降质增量,试图通过大规模铺量的方法获得增长的路径已经行不通。从客户在素材方向上的调研分析看出,广告主当前核心的痛点主要是在素材内卷、起量难、生产优质素材,未来广告主如何突破素材困境实现生意增长,大量低成本的复制/混剪显然无法奏效。如何找到新路径,把创意素材做好,生产更贴近用户的原生素材,获取自然流量分发增量的红利,将会是广告主找到生意新增量的核心竞争力。
二、客户视角投放图览,素材的定位和关键环节

客户视角投放图览,素材的定位和关键环节
三、素材生产的入门与进阶

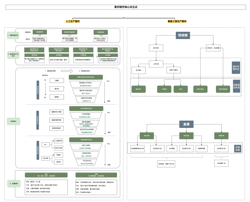
素材生产的入门与进阶
阶段一:我该怎么快速创作快手广告素材?

素材制作核心关注点
阶段二:影响快手广告素材跑量的关键因素有哪些?
影响素材流量分发的标签有哪些
分为三类:原创性与否、原生性与否、负向性与否;
| 第一类:快手广告素材(原创性)标签 | |||
| 打标标准 | 标签枚举 | 对流量分发的影响 | 对用户影响 |
| 素材重复度 | 原创 相似 抄袭 | 原创素材获得流量扶持 2、部分相似和抄袭素材会受到流量打压 | 影响用户体验,避免多条重复相似素材高频展示给客户,造成用户负反馈 |
标签的分类标准如下: 快手广告打标过程解析:按照相应标准对视频进行抽帧(视频抽祯就是利用卷积神经网络,简称CNN技术进行对比,针对时间长短不同的视频,抽祯不同,会做严格的百位数抽祯对比),抽取的每一帧与历史视频抽帧进行内容相似度对比,分别打上相应标签 原创:与快手商业化广告投放范围内所有视频相似度极低的视频,定义为原创 相似:与快手商业化广告投放范围内所有视频相似度较高的视频,定义为相似(新的相似=历史上 相似+重复) 抄袭:与其他客户的素材相似度极高的素材,定义为抄袭。(视频大部分来自其他客户视频) | |||
| 第二类:快手广告素材(原生感)标签 | |||
| 打标标准 | 标签枚举 | 对流量分发的影响 | 对用户影响 |
| 营销程度 | 优质原生 普通原生 非原生 | 优质原生获得流量扶持 2、非原生仅能获得硬广流量(无法投放关注页) | 影响用户观感,营销感强的内容会对用户消费内容产生负向影响; |
快手原生广告素材较非原生相比,优势如下: 流量池优势:社区流量和广告流量所对应的两个流量池是相互独立的,投放社区流量相当于多给自己增加了一个流量池; 触达人群优势:原生广告流量能触达私域人群(能投关注页),广告流量无法投放关注页; 效果优势:原生广告大盘ROI明显高于其他广告位,粉丝越多的广告主社区流量的ROI越高。高ROI高转化,会带动整个广告组更快度过冷启动,提升跑量能力。 | |||
| 第三类(负向)标签 | |||
| 打标标准 | 标签枚举 | 对流量分发的影响 | 对用户影响 |
| 视频内容负向影响 | 低质 | 按照严重程度进行不同力度的打压 | 低质严重的视频会给用户造成不良的观感体验,影响平台信誉和形象; |
本文主要介绍如何制作一条好的快手广告,伴随流量红利减退,单一竞价买量的增长策略已经过时,广告主通过降质增量,试图通过大规模铺量投放广告的方法获得增长的路径已经行不通,这里给大家推荐一下【巨宣网络】,专业从事快手广告营销推广以及代运营服务,可以为您代开通快手推广账户,想要了解更多有关快手广告投流相关问题,可以拨打巨宣客服电话哟:4009602809!期待您的合作
- 2026-04-15
快手广告重磅来袭:私信 × 微信加粉,解锁… - 2026-04-15
快手广告游戏行业SDK深度经营能力全面升级… - 2026-04-13
快手广告平台【IM私信】经营手册 - 2026-04-06
快手广告2026年品牌广告春日营销创新产品 - 2026-03-27
快手广告 | 一键拆解爆款素材基因 - 2026-03-24
快手广告|商家38上新季生意爆发,多维拆解… - 2026-03-24
快手磁力引擎广告 | 对谈36氪,AI下凡驱动… - 2026-03-17
快手品牌广告如何代投实现GMV倍增? - 2026-03-16
快手广告功能更新 | 活动复盘大场活动 - 2026-03-16
快手广告丨磁力方舟「人群智能推荐」+「AI…





















管理员
该内容暂无评论