
01财商行业市场背景
居民收入不断增长,百姓剩余价值丰富
居民收入不断增长,百姓剩余价值丰富,带动“理财”需求增长
财富投资琳琅满目,百姓对于投资理财知识匮乏

理财知识的不足、信息获取渠道单一

快手成为全新财商知识传播、分享聚集地

不同年龄,不同阶层人群日常生活的分享平台,知识交流场所。用户粘性极高,信任感强
快手财商培训行业稳步发展
财商培训行业多家品牌加入快手,快手财商投放程爆发式增长,截止8月仍保持64%增速

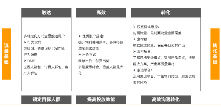
02财商行业投放三步曲
第一步 锁定目标人群
第一步锁定目标人群-DMP:
多维产出优质人群包,自有上传&快手自产&外部
一方自有数据,已转化付费人群\高活跃人群
示例:XX天已报名人群、XX天已领课
二方快手数据,视频内容\快手课堂\网红粉丝\视频直播\教育大V
示例:财商大V粉丝人群、有房人群、金融理财应用人群、快手教育直播高潜转化人群、定制化网红粉丝人群
三方外采数据,围栏数据\消费偏好\应用兴趣\LBS数据\人口属性
示例:金融理财人群保险或理财类APP的活跃人群K12学生家长人群、职业教育需求人群
发挥人群包最大效能 定投&扩展&排除
定投:一方、二方、三方数据均可自由组合运算为获取更多流量竞得机会,建议出价高于普通出价10%-20%人群包的选择尽量保证预估覆盖率超过500万,否则可能有不跑量情况,如单个包不够,可选择叠加包并集投放。
扩展:客户自有高价值人群《如付费、试听、线索人群)作为种子人群包,可以设备号或手机号上传,扩充至千万量级。提取快手广告互动/转化人群作为种子人群,进行扩展定向。已得出正向测试结论但量级不足人群包扩展,效果扩大化。
排除:可跨账户排除近期已转化人群,提高广告投放有效率,根据广告行为、用户行为,排除明显不属于目标受众的人群
DMP-推荐使用方法及路径

DMP-财商优质人群包推荐
| 主题专区 | 付费人群包 | 移动应用安装 |
银行理财人群 借贷人群 股票基金人群 保险人群 证券投资人群 贷款行业潜在客群 信用卡持卡人群 信用卡人群 职业教育 金融注册用户人群 包般意向借货人群 职业培训意向人群 职业教育人群 强烈意向借贷人群 金融进件用户人群包 信用风险人群... | TD-金融-企业贷款 TD-金融-保险-健康险 安卓互联网保险 TD-金融-保险-寿险 TD-金融-贷款-中活跃人群 (一周打开3-6次) TD-导购返利 TD-金融-证券(App高活跃人群) 安卓TD金融理财人群包 TD-金融-保险-车险 安卓APP安装偏好-金融理财 TD-电商App高频使用人群 TD-金融-已婚人群 TD-招商加盟-高资产投资类人群 安卓APP安装偏好-保险 TD-消费偏好-彩票 安卓_双十一_综合电商人群... | 应用分类-通讯社交类 应用分类-金融理财类 应用安装-贷款股票APP人群 应用安装-理财竞品APP人群 |
注:各类人群包建议优先分开测试投放效果,广告主可根据投放需求自行选择人群,不仅限于此页推荐
DMP-财商案例
背景:财商行业目前以放量为主,常用投放方式为硬定向+兴趣通投解决流量问题
痛点:放量同时需要提升后端效果(入群/付费)

锁定目标人群-行为定向
快手充分利用平台多场景数据优势+内容识别算法,全新推出行为兴趣定向功能,并针对教育行业的垂直特性,打造教育行业标签

行为兴趣标签定向-灵活组合投放,精细化优化成本
可通过灵活设置行为强度/行为窗口期(用户行为的时效性)/行为场景 (社区/app)/出价来实现投放目标

行为兴趣标签定向-结合教育、金融行业,选择适配类目词
选择适配一级标签,细化二级标签

搭配与所选标签相匹配的关键词

注:
1.行为标签根据用户行为动作为依托,对于投放业务与物料应一一对应,切忌为了扩大覆盖人群数量盲目增加行为定向
2.行为定向组合参考最终组整体覆盖人数
行为兴趣标签定向-金融标签使用showcase
金融行为标签用户画像:已婚已育,具备一定消费能力的一二线用户

定向组合搭配建议

第二步 提高投放效能
财商行业转化链路

出价方式简析

财商行业表单出价下稳定表单付费率案例
背景:某财商客户后端实际考核表单+低价课付费,利用表单出价投放,表单成本稳定后,后端付费成本波动较小,达成客户考核指标
适配客户类型:表单+付费双重考核/考核实际为低价课但无法回传付费用户

财商行业付费单出价下稳定付费成本案例
背景:某财商客户考核付费成本,通过快手付费单出价投放,直接对低价课转化进行出价,长期观察随着账户量级的提升,成本浮动较小,达成客户投放指标
适配客户类型:考核低价课付费成本,考核指标单一

提高投放效能-合理使用账户功能
高效账户搭建

辅助工具
加速探索:使用“加速探索”设置探索预算,短期内系统出价激进寻找适配流量,可帮助流量快速提升。注意事项:存在超成本风险,建议设置推广预算;可搭配不同投放方式使用:加速投放、平滑投放、与优先低成本互斥。
辅助探索:对于新建广告组,可尝试添加历史跑量较多的广告组,借助起跑量能力度过新组冷启动。注意事项:建议挑选与新组业务、物料方向、投放链接、出价一致的组;辅助探索有正常赔付,建议多尝试使用。
第三步 高效沟通转化
素材制作重要性

财商素材制作要点
受众角度

产品角度

分位置投放指导
有封面流量
注意点:封面 文案背景
底图:清晰,突出卖点
贴纸:选用快手原生贴纸
文案:6-10字,大小适中,颜色区格底图透明度40%-60%。疑问句/感叹句,点出核心利益点文图搭配:文案不宜遍挡图片核心要素,文图色差不宜过大
侧重点:封面背景
封面与视频保持相关性,重内容,不可过于猎奇骗点击
无封面流量
注意点:视频
长短:建议在30~50S之间
类型:真人情景类/口播解说类/手写文字类目前为主要素材类型。几种类型之间可以做拼接投放测试
BGM:结合素材内容选择适配背景音乐,当下热门音乐优先使用。同-视频内不同情节可配合不同BGM
侧重点:视频内容
视频内容追求真实原生,贴近生活。注意视频前3秒黄金时间吸引用户注力
快手广告竟价能力(广告排名及优先级)=a*ECPM +b*质量分
有封面:PACTR*PCVR1*目标价格*1000
(CTR=封面点击率,CVR1=激活数/封面点击数)
无封面:PBCTR*PCVR2*目标价格*1000
(BCTR=行为数;素材曝光数,CVR2=激活/行为数,其中与CVR及其相关的是3秒播放率)
封面优化三部曲

四大常用视频类型
口播类:内容吸引,后端较高当下生活现状切入,引至理财相关介绍理财知识科普常见踩坑问题介绍,提出解法。
对比类:效果体现,吸引性强通过生活/工作/收入等各方向的对比,突出理财优势。可做2个人对比也可做理财前后对比。但要注意不能出现明显受益人推荐内容。
图文类:介绍清晰,转化率高通过手写/打字/A4纸展现等多个种形式,进行理财课程和理财好处介绍。突出产品优势和卖点。
情景剧:代入感强,放量较快设定一个情景吸引用户注意,通过剧情的发展引出产品卖点。兄弟情/家庭矛盾/情感触动等类型比较常见。
口播画外音—哲理吸引引发共鸣,卖点突出引导鲜明

情景类—黄金三秒提升吸引,合理承接提升转化

图文类—主题明确,卖点突出,直击用户心理

审核常见问题&调整攻略
TOP1涉及专业人士/受益
剧情内容开头对个人情况描述,展示自己是产品的受益人,然后产品的受益人在视频中对产品进行了点击链接或者下载推荐,整体属于受益人推荐
① 避免产品的受益人与推荐人是同一个人
② 剧情部分演绎结束,切换到第三人口播进行产品介绍。 介绍产品时不要进行自身代入
TOP2涉及负面价值观
剧情内容涉及因为没钱被亲戚朋友看不起欺负,子女对父母不管不顾甚至虐待,老公跟闺蜜勾搭,老婆跟别人跑了等,属于负面价值观内容
① 剧情内容一定选择积极正向的方向进行展开
② 不要借助某些不合法不符合道德规范的情景进行产品宣传
③ 不要借助网民的同情心、或者打抱不平的心态进行商业广告推广
TOP3夸大描述/保证性承诺
视频描述可以不靠死工资一年存下二十万、月薪三千三年存下一百万,等保证收益的描述,涉及虚假夸大描述和保证性承诺
① 尽量避免直接数字化描述收益, 避免保证性承诺的或者暗示
② 不能体现夸张型生活改善,比如学习理财了,立刻买了奢侈品,豪车房子之类
③ 月度或者分日的收益可以体现,不要体现本金,体现本金了就需要符合核算规则
素材积累-量变引发质变有效打好效果基石
不能一味靠叠加复制素材提量,需要扩充新的视频量才能有效提量
多方向测试,挖掘王牌视频素材

素材积累-素造平台-助力教育行业效果正向提升

03案例分享&总结
财商客户案例:付费单出价+多维度素材组合投放,量级提升明显
投放背景:财商类客户,投放0元课考核后端入群率,初期表单出价投放, 表单成本稳定但入群率波动较大,无法稳定放量营销诉求:稳定后端入群率,提升账户消耗量级
转变数据回传链路,使用付费单出价投放,细化素材类型,入群成本降低30%,量级提升150%
数据回传路径调整:入群数据回传到付费,采用付费单出价投放,有效稳定入群成本
素材投放类型调整/量级提升:单一大字报素材类型到情景/口播/拼接等多维度素材类型扩展。提升素材量级和类型的同时,消耗量级也得到显著提升
新深度模型探索:有效线索单出价测试,稳中探索更优投放方法

财商客户案例:财商教育行为标签定向积累付费用户数据模型,稳定付费成本
投放背景:某财商客户投放低价课付费,使用表单出价模式,跑量较快但表单付费率不稳定,付费成本波动
营销诉求:在跑量的同时,表单付费率保持稳定,付费成本降低
利用财商教育行为标签定向锁定精准付费人群,付费成本下降30%,表单付费率提升15个百分点
出价模式:表单出价转化层级浅,跑量更快,但表单转化率不稳定
定向方式:财商行为标签、基础定向通投进行a/b test;
小结:
1、测试初期行为定向消耗占比账户消耗11%;
2、行为定向付费成本相比账户其他定向下降30%;
3、行为定向表单付费率相比账户其他定向提升15%;

财商行业投放回顾


想做快手广告吗?我们巨宣网络目前可以开通全国快手广告业务,包括:北京、上海、湖南、海南、广州、深圳、广西、浙江、江西、福建、天津、湖北、陕西、山西等全国快手广告投放!开户快代运营!想做的赶紧联系我们吧!电话是:4009602809
- 2026-04-06
快手广告2026年品牌广告春日营销创新产品 - 2026-03-27
快手广告 | 一键拆解爆款素材基因 - 2026-03-24
快手广告|商家38上新季生意爆发,多维拆解… - 2026-03-24
快手磁力引擎广告 | 对谈36氪,AI下凡驱动… - 2026-03-17
快手品牌广告如何代投实现GMV倍增? - 2026-03-16
快手广告功能更新 | 活动复盘大场活动 - 2026-03-16
快手广告丨磁力方舟「人群智能推荐」+「AI… - 2026-03-11
快手磁力方舟广告平台【AI智能复盘】,全新… - 2026-03-07
2026年快手广告短剧行业春节档营销新趋势 - 2026-03-04
快手磁力引擎广告2026体育营销招商手册上新…




















管理员
该内容暂无评论