一、产品介绍
速推版是一款针对中小客户量身定制的产品,一方面,速推版有效简化投放操作链路,降低投放门槛,中小客户可以快速自助投放。另一方面,速推版升级算法能力,有效提高中小客户的冷启动成本率,解决中小客户不起量问题。
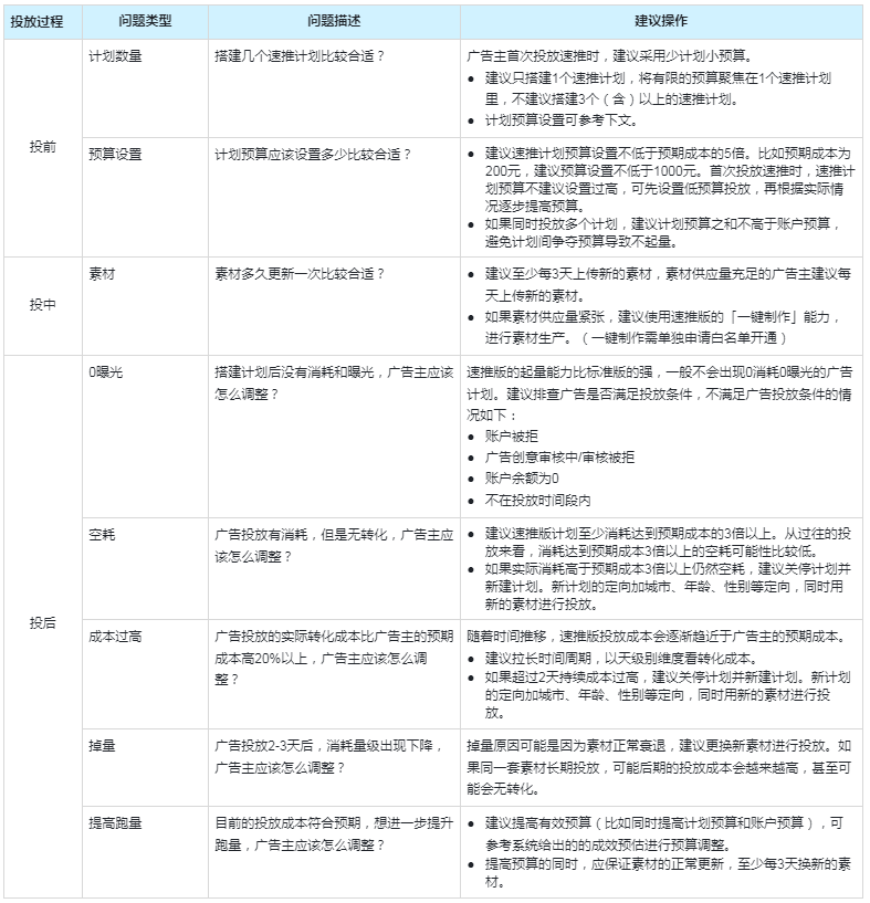
二、各种场景下的投放建议
广告投放过程中会出现各种场景下的投放问题,针对每个场景下的问题提供了对应建议操作,帮助广告主解决投放问题。

三、常见问题
1、预算类:
问题1:
Q:如果同时投放速推版和标准版,有预算分配的要求吗?
A:速推版计划预算最低为500,没有硬性的预算分配要求。建议账户预算的至少50%以上预算投放速推版,且账户预算大于开启中的所有计划预算之和,避免计划间抢夺预算导致不起量。
问题2:
Q:创建速推计划时,提示账户可用预算为0,是什么原因?
A:可能是因为账户预算<已开启的速推计划预算之和+正在创建中的速推计划预算。建议提高账户预算,或者关闭不需要的速推计划,保证账户预算≥开启中的速推计划预算之和+准备创建中的速推计划预算。
问题3:
Q:已关闭的速推计划,点击开启按钮后,计划无法正常开启仍维持关闭状态?
A:可能是因为账户预算<已开启的速推计划预算之和+需重新开启的速推计划预算。建议提高账户预算,或者关闭不需要的速推计划,保证账户预算≥开启中的速推计划预算之和+需重新开启的速推计划预算。
快手相较于快手,推广的优势有哪些?快手广告的计费模式有哪些?怎样帮助广告主实现账户的优化?您可以咨询专业的代理商——巨宣网络,现在开户5000元起,有快手推广需求的客户可以联系我们的热线:4009602809!
- 2026-03-27
快手广告 | 一键拆解爆款素材基因 - 2026-03-24
快手广告|商家38上新季生意爆发,多维拆解… - 2026-03-24
快手磁力引擎广告 | 对谈36氪,AI下凡驱动… - 2026-03-17
快手品牌广告如何代投实现GMV倍增? - 2026-03-16
快手广告功能更新 | 活动复盘大场活动 - 2026-03-16
快手广告丨磁力方舟「人群智能推荐」+「AI… - 2026-03-11
快手磁力方舟广告平台【AI智能复盘】,全新… - 2026-03-07
2026年快手广告短剧行业春节档营销新趋势 - 2026-03-04
快手磁力引擎广告2026体育营销招商手册上新… - 2026-03-03
快手商业私信广告案例库(10)




















管理员
该内容暂无评论