一、 产品定位
RTA (real time api) 是将RTB投放和媒体直投的优势相结合,为头部广告主提供优选投放的能力,能够让广告主在减少数据输出的情况下,和快手共同优选流量,提升投放效果。
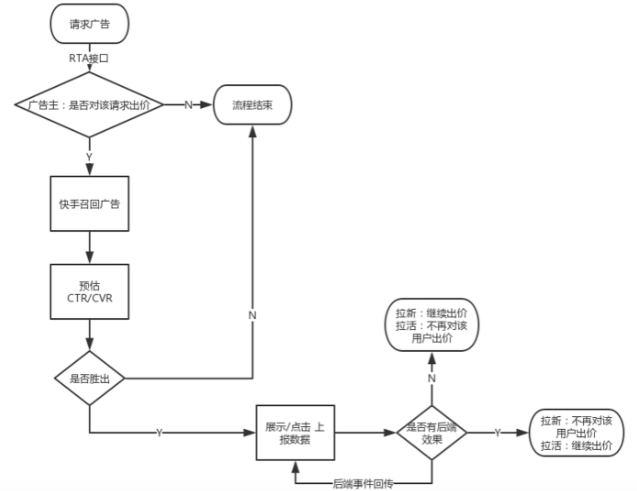
二、产品原理
1、标准RTB模式下,广告主能够自选流量进行投放,但是完全依赖自己的数据能力和算法且按照CPM或CPC进行出价,需要广告主自己承担转化风险
2、媒体直投模式下,可以按照转化目标出价,并且可以利用媒体的数据和算法,但是广告主需要输出较多数据,并且无法在请求级别优选流量
3、RTA是结合两种模式的优势,广告主在快手广告投放平台创建广告,OCPM出价。请求通过接口转发给广告主,广告主判断是否对该请求出价,如果出价,利用快手算法进行投放。

三、目标客户
主要面向有一定技术能力,自己有一定数据能力并且希望能借助媒体投放能力;或者对数据安全比较慎重,希望使用双方数据能力共同优化投放效果客户。
四、准入门槛与退场机制
1、准入门槛
因为投放RTA产品媒体和客户需要付出技术开发成本,同时媒体还存在数据输出风险,因此RTA投放存在准入门槛要求和退场机制。
符合以下准入门槛条件,可以支持RTA合作,请联系您的商务或运营对接人发起内部合作评估:
消耗门槛:在快手磁力引擎最近7天日消耗较稳定且大于20w/天(站内+联盟)
技术门槛:
1)响应时间:请求处理响应时间在60ms以内
2) QPS:能承受10w+qps
客户类型:目前RTA接入只接受直客由请,暂不支持代理商
2、退场机制
客户接入后在常规投放期内如果出现以下情况之一则快手会自动关闭该接口通路,降低维护成本:
消耗条件:(客户全量后第二个月开始执行)
a.每月15号(遇节假日顺延)统计本月1-14号的客户RTA消耗,若日均不足5万或略高于5万,进行预警;
b.次月1号(遇节假日顺延)统计上个月15号-月底客户RTA消耗,若日均不足5万则直接清退。
技术条件:连续15天出现超时率在20%的现象。
说明:快手侧保有对准入门槛和退场机制变更的权利,申请合作时须以最新标准作为评估依据。
五、客户合作流程

1)客户接入意向发起
商务或运营负责人发起合作评估
2)客户开发
入场评估通过后,客户按快手侧开发文档进行开发
3)联调测试
客户运营需要提前一周沟通双方联调排期,客户开发完毕后,客户运营发起微信群,快手广告代理商安排技术人力支持联调和小流量测试。
4)申请投放账户白名单
客户运营内部填写申请,RTA侧绑定白名单账户。
5)配置策略&广告投放
上述步骤完成后,客户侧RTA配置投放策略,之后即可按正常流程开启广告投放及转化数据上报。
六、常见问题答疑:
1.RTA投放结果一定是正向的吗?
不一定。依赖客户对流量的判断能力及定向策略如何。
2.冷启动阶段起量困难怎么办?
减少不必要的定向设置,借鉴快手投放平台效果广告的投放经验。
3.流量开全后,请求量稳定吗?
不一定,与快手整体的流量情况相关;如果客户返回信息报错较多,快手会控制请求量。
4.数据缓存的逻辑是怎样的?
1)请求拒绝处理逻辑:如果对某一用户的请求,客户RTA返回全部拒绝,快手侧默认24小时内不再发送该用户请求;
2)接收缓存处理逻辑:如果对某一用户的请求,客户RTA返回全部或部分账号投放,则快手侧默认30分钟内不再重复发送请求,直接返回上次应答结果(若需修改缓存时长,可通过接口字段cache time自主修改,支持30-120分钟范围内)
5.快手RTA对客户侧响应时间要求是?
60ms以内。
6.超时情况下请求的用户是会全部投放还是全部不投放?
默认是不投放。可以根据客户需求配置,不投或全投都可以实现
7.快手RTA请求量级预估是?
全量QPS均值约6W,峰值可达10W+
8.如线上发生紧急故障,快手RTA侧如何处理?会影响非RTA账户消耗吗?
仅对RTA账户做停流量处理,不会影响非RTA账户投放和消耗
9.快手RTA对外出口IP地址:
103.107.219.0/24 103.102.200.0/24
- 2026-04-06
快手广告2026年品牌广告春日营销创新产品 - 2026-03-27
快手广告 | 一键拆解爆款素材基因 - 2026-03-24
快手广告|商家38上新季生意爆发,多维拆解… - 2026-03-24
快手磁力引擎广告 | 对谈36氪,AI下凡驱动… - 2026-03-17
快手品牌广告如何代投实现GMV倍增? - 2026-03-16
快手广告功能更新 | 活动复盘大场活动 - 2026-03-16
快手广告丨磁力方舟「人群智能推荐」+「AI… - 2026-03-11
快手磁力方舟广告平台【AI智能复盘】,全新… - 2026-03-07
2026年快手广告短剧行业春节档营销新趋势 - 2026-03-04
快手磁力引擎广告2026体育营销招商手册上新…




















管理员
该内容暂无评论