
5亿人的市井之源,融入人心



商业产品全景图


流量专区介绍
流量专区

优选广告位
可触达快手系及快手联盟流量,会根据投放目标和定向,选择预估效果最好的快手广告位进行投放,并触达更多目标转化户
流量专区- 广告场景
资源分布–上下滑大屏
部分流量分布在:「快手」主APP中使用大屏模式的用户
部分流量分布在:「快手极速版」APP中的用户
流量用户特征:快手主APP新用户喜爱大屏模式交互形式的用户
流量用户特征:新快手用户流量高

信息流广告(有封面)

上下滑大屏广告(无封面)

视频播放页广告- 快手双feed模式

视频播放页广告- 快手大屏模式

视频播放页广告- 快手极速版

资源分布–快手搜索广告(单列)

媒体范围:快手主APP、快手极速版
流量入口:搜索框-综合搜索结果页(简称“综搜”)
广告位置:动态位置,第1个广告位1-3位,之后隔6插1
样式说明:无封面,视频自动播放
核心指标:行为率:行为数(素材点击量)/素材曝光数
资源分布–快手搜索广告(双列)

媒体范围:快手主APP、快手极速版
流量入口:搜索框-综合搜索结果页(简称“综搜”)
广告位置:动态位置,第一个广告位1-2位,之后隔6插1
样式说明:有封面,用户点击封面后跳转进入视频播放页
核心指标
封面点击率:封面点击量/封面曝光量素材点击率:行为数/素材曝光数
资源分布 – 激励视频

资源分布–快手广告平台广告
无需用户下载,点击广告即刻开玩。让玩家有机会在安装一个APP前通过试玩感受APP的体验,从而刺激用户提升下载意愿,相比传统广告,转化率更高,实测转化率提升30%-100%。

资源分布–开屏RTB

开屏RTB将品牌开屏余量资源供给至效果客户
结合oCPM出价能力,实现为效果客户的品牌曝光+效果转化双重赋能,且作为一个新的效果广告资源位,为客户带来增量。
营销目标:推广品牌活动、收集销售线索、提高应用活跃
优化目标:行为数、唤起应用、表单提交、付费、激活、次留、ROI等
广告链路:支持跳转至落地页或唤起应用
准入机制:加白机制联系对应运营或者销售加白
资源分布–联盟

优势
技术支持:SDK/API数据深度对接、精准人群定向、智能双出价模型
多元产品形态:激励视频、信息流视频、图文信息流
高效匹配:定位用户内容兴趣、商业兴趣、地理位置标签
广告展示位置:各类APP商业化流量广告位
广告构成:视频(横版/竖版)+图片(横版/竖版)
广告链路:广告展示→下载/落地页
商业产品介绍
出价类产品分布
单出价
广告主存在唯一考核指标,基于考核指标值(浅度及深度指标),快手信息流广告可直接为该指标进行出价利用系统预估帮助广告主达成目。
双出价
广告主存在多维考核指标,为满足多指标达标快手信息流广告可直接为双指标进行出价利用系统预估帮助广告主达成目。
出价类产品分布- 单/双出价


出价类产品分布

智能投放产品矩阵

智能投放产品矩阵使用场景

智能定向- 兼顾量和转化成本

行为意向- 让定向用户更多元

加速探索/辅助探索 -智能投放常见问题必杀技

智能投放 -常见问题必杀技

冷启动救星
辅助探索&加速探索:辅助模型有效学习探索程序化创意2.0:智能生成创意组快速提量提效智能托管:系统操盘加快广告曝光。
转化率不稳定智能定向:自动化定向选择,降低探索成本行为意向定向:多元化定向维度,传达精准目标人群。
智能托管 -常见人效好帮手
智能托管:集合定向、出价等分模块的智能投放策略与能力,在广告创建、定向、出价、预算和创意阶段提供的一系列自动化投放功能,提升跑量。

智能托管 -常见人效好帮手

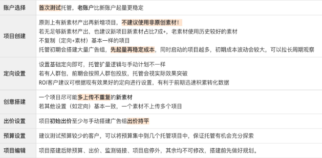
智能托管 -搭建重点

优先效果 -一切都交给算法的产品
优先效果一键触达
产品背景:当前投放现状存在很普遍的现象有:设置分时段投放且投放时段比较碎,投放过程断断续续;一点点加预算......类似的操作,导致跑出来的成本和量级都不稳定,成本也不是最优的。
功能介绍:系统自动分配广告账户预算到各个广告组上。不断在各个广告组中自动寻找实现成效的最佳机会,并实时、智能地将预算分配给表现最优的广告组,从而让整个广告账户能够获得最多的转化数,达到效果最优。
产品优势:
系统提供最优「账户预算建议」,最大限度拿流量,稳成本;自动分配广告组预算;低账户整体成本,提升ROI;账户消耗更加平滑。
代理商投放困境
分时掉量超成本:unit频发性和超成本,优化师可做的操作少,等着被客户挑战。
实际成本不好把控:实际成本总比出价高那么一点点达到客户的要求总差那么一点点。
无法100%盯账户:账户多/计划多/组多预算设置难无法全面性盯盘,空耗率高。
优先效果 -算法详解
产品逻辑详解

使用广告账户:系统自动分配预算到各个广告组上,并且智能地把预算分配给表现最优的广告组2。跑下来账户共拿到15个转化,实际转化成本为4元。
未使用广告账户:优化师手动为各个广告组平均分配预算,每个组预算20。跑下来账户共拿到10个转化,实际转化成本为6。
产品门槛
1、使用已经投放过一段时间、消耗稳定的头部账户, ,账户矩阵尽量简单,建议合并多个账户的预算集中起来。账户下广告计划和广告组尽量聚合,不重复。
2、账户预算建议:①听系统推荐;②基于客户要求;③账户不可设置「无限」预算;(参考账户历史的日消耗能力,投放半小时后系统会披露预算建议。
3、投放设置:建议您全天投放,或者至少投放时段>=18小时,尽量保持连续投放。
4、避免人工干预:①账户预算调整;②卡停;③不可使用加速/辅助探索。
优先效果 -怎么用

功能入口
效果投放平台首页,当日账户预算下方,可选择开启点击优先效果标识,弹出右侧抽屉栏进行配置。
创编须知
关于账户预算 :设定账户预算不可设置为「不限」,需设置「统一预算」或「分日预算」;
关于计划预算和组预算 :开启优先效果功能,系统将修改所有广告计划和组预算为不限(可能存在部分延迟)
关于账户预算修改 :修改账户预算需进入优先效果详情抽屉栏中,选择「更新预算」;
关于关闭功能 :关闭优先效果需进入优先效果详情抽屉栏中,选择「立即关闭」;
关于计划预算 :当优先效果开启时,计划预算不可选择「统一预算」和「分日预算」
关于广告组预算 :当优先效果开启时,广告组预算不可选择「统一预算」和「分日预算」
其他 :与加速探索/一键复苏功能互斥,入口按钮不再
一键复苏— 一个帮助学习期后掉量的广告组起量的工具
01 、产品原理广告主可以为学习期后(结束/失败)的广告组设置一笔单独的预算,系统通过自动提价和策略扶持,在设定的时间范围内尽可能的花完复苏预算,帮助广告组拿量,延长生命周期。
02 、功能亮点• 提价+策略扶持协同高效拿量;• 支持强度调节和扩量投放;• 可反复使用;• 调价次数不计入赔付规定调整次数,有赔付规则
03、 应用场景• 广告组掉量场景,帮助广告组重新起量;• 营销节点拿量场景,搭配「智能扩量」功能帮助拿量;
04、 使用建议• 尽量不要打断复苏进程,关注广告组长期成本情况• 复苏预算越高、复苏时长越短、复苏强度「强」,系统在「一键复苏」期间提价会更激进,拿量效率更高;• 建议在复苏结束后尽量避免频繁调价或调整投放时间,而影响预估;
开眼创意产品介绍
海量灵感与方法论激发创意萌生,AI工具赋能创意制作,资产管理轻松助力投放,全链路覆盖创意生

开眼创意产品介绍

开眼创意产品介绍- 微电影/模版视频

开眼创意产品介绍— 模版视频

最大转化产品介绍
最大转化是只需要广告主表达预算和浅层目标的成本约束、无需出价的投放产品。
算法投放策略会基于广告主目前的预算能力以及想要取得的转化效果,帮助广告主获得最大化的转化数。

最大转化— 解决当下代理商投放痛点的最优通路

速推版产品
为了方便中小广告主快速上手广告投放,简化投放流程,降低广告投放的操作门槛,提高广告主冷启动成功率和留存率,故推出速推版产品,从功能操作和底层能力上同时升级加持。

产品亮点
简化操作流程:对比标准版的创编流程,速推版省去营销目标、优化目标、计划预算、组预算等设置,极大地缩短创编链路。
甄选优质流量:速推版投放流量为快手主版本和极速版,屏蔽联盟等渠道流量,保证优质流量。
新客冷启扶持:新客户专享流量扶持(即将上线),提高新客冷启动成功率和留存率,提升活跃客户数。
操作指引:速推版操作流程分三步:设置推广目标、投放设置、创意制作速推版产品
速推版产品— 场景化投放建议

搜索广告产品

案例分享
案例1— 程序化落地页
多程序化落地页投放,针对不同内容方向利益点及头图优化,系统筛选,提升投放CVR;提升程序化落地页广告组使用率,消耗达标率提升24%,降低获客成本;

案例2— 智能托管
智能托管助力招商加盟客户突破消耗量级+稳定成本
转化监控:表单

案例3— 速推版产品
优质流量:速推版流量为快手主版本和极速版,保证优质流量新客冷启扶持:新客户专属流量扶持,提高新客冷启动成功率
SHOWCASE:
1、某法律服务类客户速推版跑量能力较标准版高出139%,成本速推版比标准版低30%;
2、某教育类客户消耗跑量能力较标准版高出10%,成本速推版比标准版低10%;
3、某医疗类机构客户速推版消耗跑量能力较标准版高出61%,成本速推版比标准版低14%
投放心得:
有效提高冷启动成功率:速推版采用先起量再优化成本,有效解决客户不起量或起量困难的问题
预算使用率:高相比标准版,速推版的跑量能力更强,预算使用率更高
案例4— 最大转化


- 2026-04-06
快手广告2026年品牌广告春日营销创新产品 - 2026-03-27
快手广告 | 一键拆解爆款素材基因 - 2026-03-24
快手广告|商家38上新季生意爆发,多维拆解… - 2026-03-24
快手磁力引擎广告 | 对谈36氪,AI下凡驱动… - 2026-03-17
快手品牌广告如何代投实现GMV倍增? - 2026-03-16
快手广告功能更新 | 活动复盘大场活动 - 2026-03-16
快手广告丨磁力方舟「人群智能推荐」+「AI… - 2026-03-11
快手磁力方舟广告平台【AI智能复盘】,全新… - 2026-03-07
2026年快手广告短剧行业春节档营销新趋势 - 2026-03-04
快手磁力引擎广告2026体育营销招商手册上新…




















管理员
该内容暂无评论