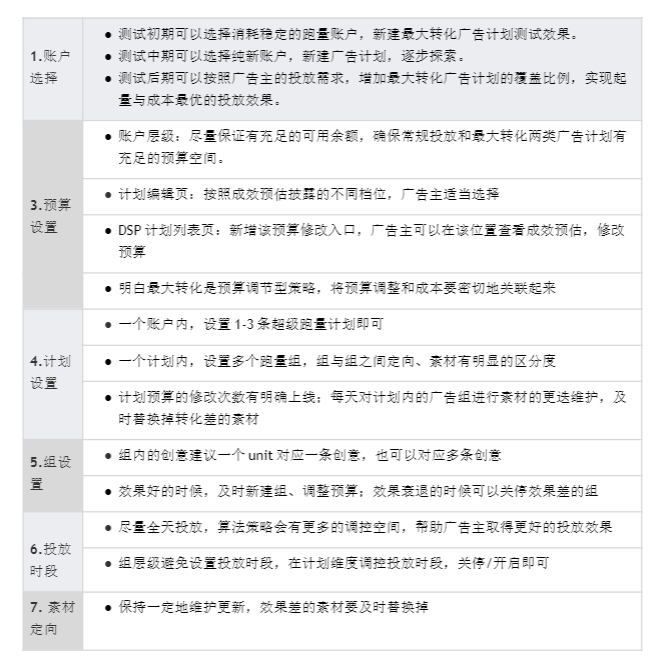
1.快手广告账户选择
●测试初期可以选择消耗稳定的跑量快手广告账户,新建最大转化快手广告计划测试效果。
●测试中期可以选择纯新快手广告账户,新建快手广告计划,逐步探索。
●测试后期可以按照快手广告主的投放需求,增加最大转化快手广告计划的覆盖比例,实现起量与成本最优的投放效果。
2.预算设置
●账户层级:尽量保证有充足的可用余额,确保常规投放和最大转化两类快手广告计划有充足的预算空间。
●计划编辑页:按照成效预估披露的不同档位,快手广告主适当选择
●DSP计划列表页:新增该预算修改入口,快手广告主可以在该位置查看成效预估,修改预算
●明白最大转化是预算调节型策略,将预算调整和成本要密切地关联起来

3.计划设置
●一个快手推广账户内,设置1-3条超级跑量计划即可
●一个计划内,设置多个跑量组,组与组之间定向、素材有明显的区分度
●计划预算的修改次数有明确上线;每天对计划内的快手广告组进行素材的更迭维护,及时替换掉转化差的素材5.组设置
●组内的创意建议一个unit对应一条创意,也可以对应多条创意
●效果好的时候,及时新建组、调整预算;效果衰退的时候可以关停效果差的组
4.投放时段
●尽量全天投放,算法策略会有更多的调控空间,帮助快手信息流广告主取得更好的投放效果
●组层级避免设置投放时段,在计划维度调控投放时段,关停/开启即可
5. 素材定向
●保持一定地维护更新,效果差的素材要及时替换掉
如果您想做快手广告,找巨宣网络是没错的,现在快手广告开户价格是5000元,现在快手广告样式主要是分为:快手信息流广告、快手开屏广告、快手直播广告(磁力金牛);如果您想在快手投放广告,赶紧联系我们吧!
- 2026-03-27
快手广告 | 一键拆解爆款素材基因 - 2026-03-24
快手广告|商家38上新季生意爆发,多维拆解… - 2026-03-24
快手磁力引擎广告 | 对谈36氪,AI下凡驱动… - 2026-03-17
快手品牌广告如何代投实现GMV倍增? - 2026-03-16
快手广告功能更新 | 活动复盘大场活动 - 2026-03-16
快手广告丨磁力方舟「人群智能推荐」+「AI… - 2026-03-11
快手磁力方舟广告平台【AI智能复盘】,全新… - 2026-03-07
2026年快手广告短剧行业春节档营销新趋势 - 2026-03-04
快手磁力引擎广告2026体育营销招商手册上新… - 2026-03-03
快手商业私信广告案例库(10)




















管理员
该内容暂无评论