嗯,大家好,我是快手广告这边负责营销活动的同学。今天想给大家讲解一下,整个快手广告在22年的营销活动的规划。
首先跟大家说一下,其实整个营销活动在快手短视频广告的定位,快手广告是作为快手的达人生态的营销平台。其实我们核心售卖的资源呢就是达人。我们的愿景是希望达人的快手内容营销能够融入生活与生意,也是对我们整个快手短视频广告这么一个新市井商业的一个最佳的诠释。所以二二年呢会围绕着达人的资源以及站内的一些营销动作和非标资源位的矩阵,去打造一系列的i p 玩法。核心的目的呢是帮助销售提前锁定客户的预算,并且拉动资源的售卖呃。
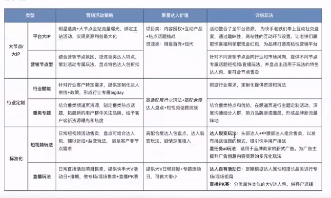
活动册呢将针对节点型、日常型定制化和标准化去分行业分区域的一个不同的维度去形成活动的打法,然后满足不同的层级客户的营销场景和需求。总共规划了六大类的活动。想要以一个优质案例的玩法去带动整体的可复制性,然后进行一个规模化的售卖,也能够使快手广告的达人达到一个价值最大化。

大家可以看到这个房子图,就是整个剧情的定位是快手推广的达人生态平台。然后名校的角色其实是打造快手广告的达人生态特色,主要是主推的是达人的那个达人的配置资源。并且结合的我们内容的玩法以及流量的资源,打造一个具有新市井特色的内容的营销平台。活动的卖点是分为四个,第一个是曝光的升级。大家可能想要曝光,更多的想到的是短视频以及直播的流量。其实除此之外呢,活动将会配备站内的一系列的呃稀缺的c p i 资源位去满足品牌客户对于曝光上的进一步的需求。同时呢也会进行一个玩法的升级,在各个快手营销节点的活动当中呢,会加入一些达人互动性比较强,粘性比较高的内容裂变性的玩法。然后让客户能够通过玩法得到更多c 端用户的关注。
同时呢也会对达人的整个整体的营销模式进行一个升级,会盘点更多的达人组合售卖的方式。在履约在达人履约的服务上面也会进行一个呃整体的提升,去提升销售的售卖效率。
下面主要介绍一下二一年的巨型营销活动的show case。首先呢是平台节点型的。像116和611这类大促型的活动活动册呢是为呃整个广告主进行了一个页面。这个页面里面分为六个模块去充分满足效果类客户和品牌类客户的一个需求。这六个模块儿包括呃给到商品的直接跳转小店的购买链接,还有直播的预约,以及呃在活动期间我们所有的在剧情投放的商品的整个一个带货的情况的榜单,让c 端用户能够快速了解到哪些商品是值得购买的。同时呢也会对快手短视频广告对品牌的快手号呢进行一个推荐的引流。

然后下面这个明星玩法呢,其实我们很多的品牌的客户去买明星进行带货。不仅仅是想要g m v 的一个收入,更多的是想要打造一个品牌的升量最大化。所以我们根据客户的需求呢去为他们量身定做了这样的一个专属的p k 赛玩法。去根据品牌和明星他们特定的要求去为其量身定做直播间的挂件儿和h 五的内容页面。大家可以看到左边的这个挂件儿精选p k 赛,快手广告就是我们专门为了闫学晶的这个明星带货的专场去定制的。然后点开这个挂件之后,可以看到这个上面有两对主播投票的这么一个按钮。然后快手短视频推广的用户呢可以对我们的主播战队进行投票。同时呢两队下面对应的是我们广告主的一个热门的商品。大家可以通过这个页面呢对于商品进行一个二次露出。
然后我们也会在直播的过程中,通一些小游戏的比拼,去炒热直播间的氛围,去号召用户进行参与投票。如果要是哪一队进行最后的结果胜利的话,其实是可以获得我们的品牌的专属优惠券了。同时也会配备快手站内百万级的资源的曝光,包括像快手直播广场、巴塞尔和特特别蓝的一系列的位置,一键跳转可以到我们这个正在直播的直播间当中,实现整个引流的最大化。

然后下面是我们行业的一个玩法的盘点。第一个就是嗨翻暑期档的这么一个活动。这个活动主要是针对游戏和网服的这种东,快手信息流推广现在效果还是很不错的!
网游戏和网服的客户的。然后我们配置了一个游戏水友赛的玩法,去找一些喜剧和颜值垂类的头部的游戏。小白的达人去和游戏的大神进行一个p k 然后可以去让客户的。
产品植入到这个p k 当中,然后去在这个节点呢进行一个p k 赛的形式。能够让我们整体的直播间的氛围达到一个非常欢快的这么一个开黑的形式。

然后下面呢来介绍一下我们标准化的这么一个玩法。标准化的部分其实分成两个部分,快手直播广告场景和短视频场景。像短视频的部分,我们盘点了一批机构达人,这些机构达人是具有剧情美妆c p 属性的。然后他们可以支持多样化的互动形式。比如说是像相互喊话,然后客串彼此的视频进行剧情的联动这些等等。然后他们这些特他们这批达人的特点呢是可以接受的,品类比较丰富,可以供快销、美妆、游戏网服行业的客户选择。同时采买这批达人呢我们也会配备一定的达人的折扣。并且啊还有一一系列的站内宣推的资源位,去让这个视频的效果达到一个最大化。

然后直播p k 赛这边的这个玩法呢,其实是呃针对七夕活动去做的。我们盘点出了一系列的栖栖息的CP的达人。比如说像那个PPT现在展映的大狼狗夫妇和陈豆的牧童,这两对就是我们主推的。然后在呃活动期间呢,每天会进行一场情侣的PK赛,然后在PK的过程中会进行连麦。
- 2026-04-06
快手广告2026年品牌广告春日营销创新产品 - 2026-03-27
快手广告 | 一键拆解爆款素材基因 - 2026-03-24
快手广告|商家38上新季生意爆发,多维拆解… - 2026-03-24
快手磁力引擎广告 | 对谈36氪,AI下凡驱动… - 2026-03-17
快手品牌广告如何代投实现GMV倍增? - 2026-03-16
快手广告功能更新 | 活动复盘大场活动 - 2026-03-16
快手广告丨磁力方舟「人群智能推荐」+「AI… - 2026-03-11
快手磁力方舟广告平台【AI智能复盘】,全新… - 2026-03-07
2026年快手广告短剧行业春节档营销新趋势 - 2026-03-04
快手磁力引擎广告2026体育营销招商手册上新…




















管理员
该内容暂无评论