快手广告平台:落地页功能解析《NO.1》
发布时间:2021-09-11浏览次数:708
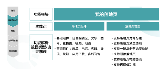
快手广告【我的落地页】功能解析
我的落地页定义:快手广告主搭建及管理落地页模块。支持落地页常用组件功能。

落地页主界面介绍
落地页编辑器分为左侧基础组件选择区、中间编辑区及右侧设置区三个区域

落地页基础组件介绍

落地页基础组件介绍

落地页基础组件介绍

快手广告推广费用是多少呢?快手广告如何开户?快手广告开户流程,一般快手广告开户需要1-3个工作日,快手广告投放仅需5000元,快手信息流广告开户运营服务:北京巨宣网络广告公司,快手广告开户电话:4009602809快手广告开户费用低,效果好,快快拿起电话咨询吧!
- 2026-04-06
快手广告2026年品牌广告春日营销创新产品 - 2026-03-27
快手广告 | 一键拆解爆款素材基因 - 2026-03-24
快手广告|商家38上新季生意爆发,多维拆解… - 2026-03-24
快手磁力引擎广告 | 对谈36氪,AI下凡驱动… - 2026-03-17
快手品牌广告如何代投实现GMV倍增? - 2026-03-16
快手广告功能更新 | 活动复盘大场活动 - 2026-03-16
快手广告丨磁力方舟「人群智能推荐」+「AI… - 2026-03-11
快手磁力方舟广告平台【AI智能复盘】,全新… - 2026-03-07
2026年快手广告短剧行业春节档营销新趋势 - 2026-03-04
快手磁力引擎广告2026体育营销招商手册上新…




















管理员
该内容暂无评论