一、产品介绍
01快手广告智能推广客服能做什么?
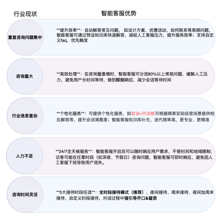
🤖️:是免费提供给投放商业化私信投流商家,高效精准承接私信会话、提升线索获取效率的工具
| 基础保障 | 进阶提效 |
人力不足?智能机器人帮您轻松接待咨询 快手广告智能客服可解决商家无客服、客服人力不足的问题,机器人智能接待咨询,引导客户留资,减少客户等待时长,提升转化效率; 智能客服+人工客服 完美搭配效果好 商家开启智能客服后,智能客服主动发问接待引导留资,人工客服可针对未留资用户继续加以转化 闲时接待无需人工 商家可按需配置机器人接待时间,非客服工作时间也可轻松接待咨询; | 猜你想问 new 在接待过程中直接智能客服以商家身份发出猜用户可能感兴趣的问题卡,用户点击即开口,促进下一步转化 商家自训+代训练智能客服上线 new 对于接待不够准确的话术,商家可以通过训练智能客服,让它完全符合您的实际需求; 辅助接待能力上线 new 未使用/非智能客服接待时间,辅助接待最大程度提升5分钟回复效率,人工客服未及时回复情况下及时响应用户,避免用户流失! |
| |
02 快手广告智能客服在哪里?
PC端-快聊 | 快手广告智能推广客服-行业选择 | 快手广告智能推广客服-调整接待话术&时间 |
![]() | ![]() | |
| APP端-快手 | 消息列表>经营工具>快手广告智能客服 | 快手广告智能客服-调整接待话术&时间 |
![]() ![]() | ![]() ![]() |
二、产品优势
1、快手广告智能客服功能优势
| 商务服务 | 家居建材 |
商务服务--一句话总结:智能客服在商务服务行业广告投放中通过提升会话整体互动、回复效率、满意度和个性化承接等方式,帮助广告主提高快手广告投放效果和客户满意度,实现降本增效。 即时响应:智能客服能迅速响应客户咨询,减少等待时间;24/7在线:全天候服务,确保客户随时获得帮助。 降本增效:减少人力需求:智能客服可处理大量重复性咨询,降低人工客服成本。节省培训费用:智能客服无需频繁培训,减少相关支出。 快速检索答案:利用强大知识库,智能客服可迅速检索并提供准确信息,如以旧换新政策、购车咨询、售后保障等,大大提高留资获取效率 智能引导留资:通过更精准的调优话术引导访客点击留资/链接卡,提升留资。 提高客户满意度:智能客服提供标准化服务,确保每位客户获得相同的高质量体验。通过数据分析,智能客服能提供个性化建议,提升客户体验。
| 家居建材--一句话总结:智能客服在家居建材行业中能够显著提升服务效率、降低成本、增强客户满意度,实现降本增效。 即时响应:智能客服可以全年无休、全天24小时在线,随时提问都能立刻得到回应,无需受人工值守时间限制; 快速检索答案:利用强大的知识库,智能客服可迅速检索并提供准确信息,如课程详情、招生政策、报名流程等,大大提高信息获取效率 智能引导留资:通过更精准的调优话术引导访客点击留资/链接卡,提升留资率; 双渠道支持:智能客服集成于快聊PC、快手APP两个平台,方便客户使用。 提高客户满意度:智能客服提供标准化服务,确保每位客户获得相同的高质量体验。通过数据分析,智能客服能提供个性化建议,提升客户体验。 快手广告数据分析与优化:通过会话数据分析,发现常见问题并优化服务,根据反馈不断优化智能客服的表现 |
2、智能客服数据效果
2.1 周为单位智能客服转化率表现:整体高于大盘及真人
近期建设覆盖c点击b留资卡继续接待场景、持续接待,回复率基于现状还会有上升。
| 数据项 | 真人VS快手广告智能客服--转化率对比 | 大盘VS快手广告智能客服--转化率对比 |
| 家居建材 |
|
|
|
| |
|
| |
| 快手广告商务服务 |
|
|
|
| |
|
|
2.2 看快手广告智能客服vs真人对话效果:不输真人
| 快手广告智能推广客服VS真人 | 快手广告智能推广客服-第五轮行业对话得分分布 |
|
|
本文主要描述快手广告投放推广智能客服的介绍和作用以及快手广告开户智能客服与真人客服的区别得出,快手广告推广智能客服的对话效果不输真人,想要了解更多有关快手广告投流相关问题,可以拨打巨宣客服电话哟:4009602809!期待您的合作!
- 2026-04-06
快手广告2026年品牌广告春日营销创新产品 - 2026-03-27
快手广告 | 一键拆解爆款素材基因 - 2026-03-24
快手广告|商家38上新季生意爆发,多维拆解… - 2026-03-24
快手磁力引擎广告 | 对谈36氪,AI下凡驱动… - 2026-03-17
快手品牌广告如何代投实现GMV倍增? - 2026-03-16
快手广告功能更新 | 活动复盘大场活动 - 2026-03-16
快手广告丨磁力方舟「人群智能推荐」+「AI… - 2026-03-11
快手磁力方舟广告平台【AI智能复盘】,全新… - 2026-03-07
2026年快手广告短剧行业春节档营销新趋势 - 2026-03-04
快手磁力引擎广告2026体育营销招商手册上新…











































管理员
该内容暂无评论