一、前言
治理背景:22年1月以来,内循环活跃单元数/素材数均有大幅上涨,内循环创意和单元内卷现象加重。快手广告主账户堆积的单元和素材中,有相当一部分由于自身竞价能力/转化效率的问题,不仅无法为广告主带来GMV,且挤压到优质广告单元/素材的竞价空间,造成冷启动效率降低、快手广告账户掉量等常见问题。
治理意义:降低无效内卷,为广告主提供一个良性的健康的快手广告竞价环境。从单元角度看,释放低效单元占用的资源,提高优质单元胜出机率,提升消耗;从素材角度看,打压重复和抄袭素材,鼓励扶持原创素材,让每个原创素材都有机会成为爆款。实现快手广告平台内容生态健康和广告主跑量提升双赢。
治理范围:涵盖快手短视频广告推广和快手直播广告推广两大场景。
二、治理目标
目标:提升快手广告主基建效率,带来内外部人效提升;限制低效单元占用的quota,提高高效单元召回机率跑量能力;打压抄袭和重复素材,降低其消耗,扶持原创素材,提高原创素材跑量能力。

快手广告治理目标的现状和优化后召回阶段
相关定义:
低效单元:创建14天以上,近14天总转化数小于10,且总消耗小于50。
原创素材:与商业化广告范围内所有视频相似度极低的视频,定义为原创。
相似素材:与商业化广告范围内所有视频相似度较高的视频,定义为相似。
重复素材:与客户自己的视频相似度极高的视频,定义为重复。
抄袭素材:与其他客户的素材相似度极高的素材,定义为抄袭。

快手广告之素材分类
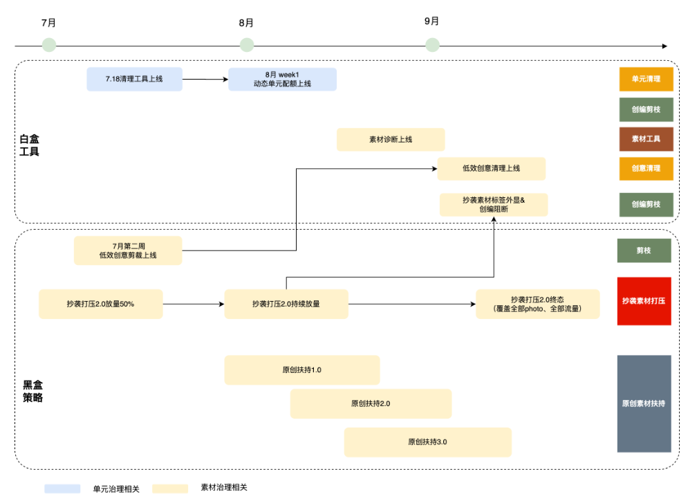
三、治理节奏

快手广告之治理节奏展示图
分类 | 工具/策略 | 概要 | 影响 | 客户侧感知及投放建议 |
单元治理 | 清理工具 | 帮助广告主识别出账户下低效单元,并支持批量清理 | 帮助广告主释放单元配额,提高快手广告账户在投单元竞争力 | 每日清理低效单元 |
动态单元配额 | 基于快手广告账户的历史消耗限制账户的在投单元数量上限的规则 | 不同于以往账户不限在投单元数的状况,将限制广每个账户在投单元数 | 及时清理低效单元 通过优化定向、素材、预算等方式提高在投单元竞争力 | |
素材诊断 | 素材推荐时,展示素材的推荐理由和素材关键内容 | 让客户认知到好的素材,具备的内容共性,让素材生产有路可循,让素材创编选择更准确 | 对跑量好的素材做内容标签总结,后续生产可以借鉴 | |
低效创意剪裁 | 低效创意打标并限制进召回 低效创意指部分低消耗低转化的创意 | 低效创意后续不会再有消耗 | 及时清理快手广告账户堆积的低效创意 不再创意打标为低效的创意 | |
低效(僵尸)创意清理 | 平台披露低效创意并提供低效创意清理工具 | 及时清理低效创意 释放优质创意进quota的机会 | 每日清理低效创意 | |
抄袭素材打压 | 系统通过限制进召回等策略对抄袭素材进行打压 | 抄袭素材不起量 | 不使用抄袭素材投放 | |
抄袭素材创编阻断 | 抄袭素材标识在磁力金牛PC端披露,平台限制抄袭素材的创编 | 抄袭素材无法创编 | ||
原创素材扶持 | 对原创素材全生命周期进行扶持,将抄袭素材数据继承给原创素材 | 原创素材的跑量能力提升 | 多制作使用原创素材,不用重复素材 |
四、相关产品/策略介绍
1、单元清理工具
(1)为什么要清理低效单元?
从磁力金牛数据上看,保留消耗top40%的广告单元即可使每个广告主保留99%的消耗,其他堆积的快手广告单元由于自身竞价能力/转化效率的问题,不仅无法为广告主带来GMV,且挤压到优质广告单元的竞价空间,从而影响优质单元的跑量,造成冷启动效率降低、快手广告账户掉量等常见问题。
在降低无效内卷,提高快手广告账户单元管理效率/快手广告投放效率和平台运转效率的大背景下,未来平台将上线「动态单元配额功能」,简单说就是会基于快手广告账户的历史消耗限制账户的在投单元数量上限。清理低效单元可以帮助广告主释放账户配额,让在投单元都成为有效的有竞争力的单元,提高竞价能力,提升广告主的冷启动率。
(2)概述
功能概要:单元清理工具是一款能帮助广告主识别出快手广告账户下低效单元,并支持批量清理的单元管理工具。从快手广告投放效果上看,它可以帮广告主释放账户单元配额,提高在投单元竞争力,提升冷启动率,缓解掉量情况;从快手广告投放效率看,可以提高快手广告账户单元管理效率提高代理人效。
低效单元定义:创建14天以上,近14天总转化数小于10,且总消耗小于50。
(3)清理工具1.0-使用说明
入口:工具-效率工具-键清理。
STEP 01 | STEP 02 | STEP 03 |
| 低效单元检测:点击工具-效率工具-一键清理,进去清理界面,点击「开始扫描」开始监测快手广告账户低质单元。 | 单元清理:支持对检测出来的低效单元进行批量变更为暂停or删除。 | 查看清理历史:仅展示近三个月的清理记录。 |
(4)清理工具2.0
① 单元方面,支持清理死亡单元和低效单元,其中低效广告单元分为三档——轻度清理、中度清理、深度清理。
清理工具1.0 | 清理工具2.0 |
低效单元:创建时间>14天,且近14天总消耗小于50元,总转化小于10。 | 死亡单元:系统判定长时间无操作,不起量的快手广告单元(动态规则)。 低效单元清理: 轻度清理:创建时间>14,近14天总消耗<15元,总转化数<5个; 中度清理:创建时间>14天,且近14天总消耗小于50元,总转化小于10; 深度清理:创建时间>5天,近5天总消耗<25元,总转化数<10个。 |
② 增加死亡创意清理功能:死亡创意清理:系统将长时间无操作,不起量的快手广告创意定义为死亡创意。
③ 直接披露低效/死亡单元、死亡创意的消耗及在快手广告账户总消耗中的占比,便于用户判断清理后对消耗的影响。
④ 当在投unit/总配额 >50%时,增加文案信息,披露有xx个无效广告组在占用配额。
⑤ 拷贝时,如果被拷贝的单元为「死亡单元」,则弹出拷贝建议。
2、动态单元配额
(1)概述
动态单元配额是指基于快手广告账户的历史消耗限制账户的在投单元数量上限的单元管理工具;
动态单元配额只限制在投单元的数量,不限制单元的新建和审核;
动态单元配额会分两个阶段,预计8月初上线缓冲期配额(是终版配额两倍),预计10月份上线终版配额。
(2)配额规则
计算方式看三个指标取最大值:历史12个月月消耗最大值,近7天日均消耗*30,近30天总消耗。如果是新账户,前1天按照初始配额,等第2天刷新配额。
初始分配=第一档90:
档位 | 消耗区间 | 缓冲期配额 | 终版配额 |
1 | [0,1k) | 180 | 90 |
2 | [1k,1.5w) | 240 | 120 |
3 | [1.5w,5w) | 400 | 200 |
4 | [5w,15w) | 600 | 300 |
5 | [15w,25w) | 900 | 450 |
6 | [25w,75w) | 1200 | 600 |
7 | [75w,200w) | 1600 | 800 |
8 | [200w+) | 2200 | 1100 |
(3)使用说明
在哪里可以看到快手广告账户配额?
快手广告推广列表页 | 首页 |
当在投单元/配额>50%时,提醒配额余量不足。 当配额使用量达到上限时,提醒快手广告配额数已满,新建快手广告组无法投放。 | 广告主可在快手广告账户首页查看当前账户的配额和已用配额数。 |
工具-在投单元配额
入口:工具-效率工具-在投单元配额。
广告主可查看当前账户(account)所处的档位和快手广告账户当前的配额数量。
配额最终版:单元配额指基于最高月消耗所处档位分配给快手广告账户的在投单元数量。配额最终版指平台后续长期实行的配额规则。
配额缓冲版:为了便于广告主平稳过渡,在配额最终版上线前,增设配额缓冲版,缓冲版配额数量为最终版两倍。
最高月消耗:取过去12个月月消耗最大值、过去30天总消耗、过去7天日均消耗*30三者中最大值。
(4)生效范围
快手广告账户配额仅对人工创建的unit进行校验是否超配额,系统自动创建的unit不在限制范围内;人工创建来源包括:ESP、MAPI、curl;专推版、速推版、场景版均生效。
(5)QA
快手广告账户配额已满后,是否还能新建广告组?
可以新建,只是新建的广告组无法投放。需要清理掉一部分单元释放配额,新建的广告组才能进入快手广告投放状态。当快手广告账户下释放出配额后,需要手动开启「待投放」的广告单元。
3、抄袭打压策略
(1)哪些素材会被定义为抄袭素材?
直接下载其他商家视频不做改动上传到视频库一定会被判定为抄袭。
只改动其他商家后半段视频内容,如只改了片尾会被判定为抄袭。
混剪:下载其他商家视频只调整视频的顺序一定会被判定抄袭。
下载其他商家视频后只改动了音频或者封面一定会被判定为抄袭。
下载其他商家视频后只改动文字或者logo大概率被判定为抄袭。
翻拍不一定会被判定为抄袭:若翻拍内容中人物和场景差异非常大 大概率不会被判定为抄袭,若视频中人物和场景跟原视频相似度高则可能被判断为抄袭。
(2)抄袭素材打压是在什么粒度生效?
素材粒度。我们只打压抄袭的素材 ,不会对整个快手广告账户or客户打压。
(3)抄袭素材打压到什么程度?
实验推全后,一旦被识别为抄袭素材,将被100%限流。(因为目前实验只放量至50%,暂时不会被100%限流会有掉量的直观感受)
(4)客户应该做哪些调整?
减少抄袭素材的创编-快手广告投放;增加账户内原创素材的快手广告投放。
4、原创素材扶持策略
(1)原创素材扶持是在什么粒度生效?
在素材粒度,只对被识别为原创的素材进行扶持。
(2)原创素材是在哪个环节被扶持的?广告主会有感知吗?
在快手广告竞价的召回、粗排、精排环节,都会针对原创素材有扶持策略,具体表现为原创素材的通过召回和粗排的比例会明显增加,精排阶段会给原创素材+bonus,原创素材竞价胜出的机率增加,跑量能力增加,广告主会明显感知到原创素材跑量能力提升。

快手广告之原创素材的环节扶持
原创标签是否会在平台外显?会,目前在规划中。
5、素材标签外显&抄袭素材限制创编
(1)素材标签会展示哪些标签?
展示原创标签/抄袭标签。
(2)素材标签会展示在哪些位置?
视频库:原创标签展示在「视频」列,视频名称下方;抄袭标签展示在「视频建议」列。
创意创编模块:当视频为原创视频时,弹出红框所示原创创意标识;当视频为抄袭视频时,弹出蓝框所示视频建议。
(3)什么是抄袭素材限制创编?
在创编时,被打抄袭素材标识的素材会被限制创编为快手广告创意。
(4)什么时候上线抄袭素材限制创编功能?
素材标签外显上线后一周内会上线,素材标签外显预计8月31上线。
(5)非抄袭素材被标记为抄袭怎么处理?
目前策略看,素材标记出错的概率比较小,如遇极端case可联系渠道运营/客户运营在doc反馈。
五、QA
1、生态治理背景下,广告主是否一定有消耗损失?广告主做哪些调整能成为这次治理中的获利者?
广告主消耗未必受损失,核心在于广告主投放策略跟平台策略调整是否同向。比如如果广告主能快速使用原创素材,那在治理过程中,从抄袭素材释放出的资源就很可能分配给原创素材,给快手广告主带来消耗增长。
2、正向行为?
及时用清理工具清理低质单元,提高优质单元的占比和质量,不使用抄袭素材,用原创素材获得快手广告平台扶持。
3、动态单元配额是按照什么维度给配额?
快手广告账户(account)。
4、产生消耗的广告组才会占快手广告组配额吗 ?
只要在投无论是否产生消耗都占用快手广告组配额。
5、为什么有的快手广告账户,实际已达到第二档位,但系统迟迟未更新,未提档?
新账户内前1天都是按照第一档位分配单元配额,第2日刷新配额。
以上就是快手广告之磁力金牛「素材&单元治理」产品手册的主要内容,如果想要投放的快手广告可以让更多用户看到,可以多增加点快手广告创意,快手广告创意的形式越丰富,原创性越高,越会吸引用户的观看量,所以想要了解更多的快手广告创意,可以联系巨宣网络,我们为您解答!
- 2026-03-27
快手广告 | 一键拆解爆款素材基因 - 2026-03-24
快手广告|商家38上新季生意爆发,多维拆解… - 2026-03-24
快手磁力引擎广告 | 对谈36氪,AI下凡驱动… - 2026-03-17
快手品牌广告如何代投实现GMV倍增? - 2026-03-16
快手广告功能更新 | 活动复盘大场活动 - 2026-03-16
快手广告丨磁力方舟「人群智能推荐」+「AI… - 2026-03-11
快手磁力方舟广告平台【AI智能复盘】,全新… - 2026-03-07
2026年快手广告短剧行业春节档营销新趋势 - 2026-03-04
快手磁力引擎广告2026体育营销招商手册上新… - 2026-03-03
快手商业私信广告案例库(10)




















管理员
该内容暂无评论