一、产品概述
智能托管是集合快手广告创建、定向、出价、预算和创意各阶段能力,提供快手广告冷启动拿量、跑量期稳成本、衰退期延长等一系列全生命周期自动化智能投放的产品。广告主对「智能托管」项目进行基础设置,交由系统自动搭建多个广告组,算法模型依据快手广告投放数据与流量情况智能优化,提升快手广告的效率与效益。
| 适用场景 | 日常投放与节假日释放人力 / 快手广告营销节点拿量提效 |
| 适用行业 | 除小店、金牛外所有行业的广告主 |
| 流量位 | 快手 / 快手极速版 / 联盟 / 激励视 * 部分情况无法投放联盟请咨询对应运营/销售频 |
| 是否全量 | 已全量 * 部分子功能存在白名单状态,文档内均已标注 |
| 应用层级 | 计划层级 |
| 营销目标 | 提升应用安装、收集销售线索、提升应用活跃、粉丝/快手直播广告推广、推广快手小程序 |
| 计费模式 | OCPX |
| 出价类型 | 支持以上快手广告营销目标下,所有出价类型 |
| 数据查看 | 智能托管管理页 / 快手广告投放平台报表 |
| 赔付规则 | 支持项目层级激活、表单、付费单双出价和付费ROI单出价赔付 |
二、产品说明
1、什么是智能托管
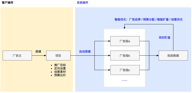
智能托管是集合快手广告创建、定向、出价、预算和创意各阶段能力,提供快手广告冷启动拿量、跑量期稳成本、衰退期延长等一系列全生命周期自动化智能投放的产品。
2、智能托管原理
快手广告主对「智能托管」项目进行基础设置,交由系统自动搭建多个广告组,算法模型依据投放数据与流量情况智能优化,提升快手广告全生命周期的效率与效益。

快手广告智能托管原理
3、智能托管产品优势
(1)自动化搭建与快手广告投放,智能实时盯盘,提升快手广告投放效率
降低广告主在快手广告创建时间和精力成本,基于实时流量与数据高效分配预算。
(2)提升冷启动通过率
算法智能优化定向,快手广告投放优质人群,提升快手广告投放初期冷启动通过率。
(3)稳量期优化成本、延缓衰退
接入快手广告平台已有工具能力,快手广告组+创意重重优选,优化成本,延长快手广告投放周期。
4、智能托管使用建议
初期快手广告投放,可以将预算/素材集中的少数几个项目,快手广告投放量级和成本趋于稳定后,再根据素材上新的节奏适当补充项目。
| 快手广告账户选择 | 新老账户均可 |
| 项目创建 | 原则上有新素材产出再新增项目,不建议使用非原创素材! 若无足够新素材产出,也建议新项目新素材占比7成+,老素材使用历史较好的素材; 不复制(定向+素材)基本一样的项目; 托管初期会搭建大量广告组,先起量再稳定成本,同时启动的项目越多,初期成本波动会较大,可以拉长周期观察。 |
| 定向设置 | 设置基础定向即可,托管扩量逻辑与手动计划不一样; 若有人群包,前期会按照人群包投放,托管会视实际效果突破; ROI客户建议可根据现有效果好的定向进行设置,有利于前期迅速积累转化数据。 |
| 创意搭建 | 一个项目尽可能多上传不重复的新素材; 若其他设置(如定向)基本一致,一个素材不上传多个项目。 |
| 出价设置 | 项目初始出价至少与手动搭建广告组出价持平。 |
| 预算设置 | 建议测试预算较少的客户,可以将预算集中到几个托管项目中,保证托管有机会充分探索。 |
| 项目编辑 | 项目搭建后除预算、出价、地域、时间段、监测链接、项目启停外,其余均不可修改,搭建前先做好规划。 |
三、创编流程
智能投放入口
1、快手广告投放管理平台—工具—优化工具—智能托管。

快手广告平台智能投放入口
2、快手广告投放管理平台—快手广告推广—计划层级。
以上是快手广告之智能托管产品说明的主要内容,想了解更多关于快手广告投放的信息可以联系巨宣网络咨询!
- 2026-03-27
快手广告 | 一键拆解爆款素材基因 - 2026-03-24
快手广告|商家38上新季生意爆发,多维拆解… - 2026-03-24
快手磁力引擎广告 | 对谈36氪,AI下凡驱动… - 2026-03-17
快手品牌广告如何代投实现GMV倍增? - 2026-03-16
快手广告功能更新 | 活动复盘大场活动 - 2026-03-16
快手广告丨磁力方舟「人群智能推荐」+「AI… - 2026-03-11
快手磁力方舟广告平台【AI智能复盘】,全新… - 2026-03-07
2026年快手广告短剧行业春节档营销新趋势 - 2026-03-04
快手磁力引擎广告2026体育营销招商手册上新… - 2026-03-03
快手商业私信广告案例库(10)




















管理员
该内容暂无评论