一、什么是品退率?
1、定义:品质退款,是指买家因商品品质问题发起的退款订单,即买家在第一次发起退款时择了商品品质相关的原因(商品质量问题/描述不符等)。
2、计算方式:平台对商家的指标考核统一采用的是首因品退率,即:品退率计算公式=统计周期内风控后支付订单中支付后14日内签收且首次申请退款原因为品质原因的订单数/统计周期内风控后的签收订单数(新口径)。
签收:如为虚拟商品,支付即认定签收;如为其他商品,则限定支付14日内签收。
品质原因退款订单:用户申请退款退货选择描述不符、破损、假冒、质量问题等会被计入品退订单。
周期:根据实际情况会有差别,可能一周至两周(不一定是14天)。
二、为什么要降低品退率?
1、降低品退率有助于提升店铺分。
2、品退率偏高商品存在商业化限流,无法稳定放量。
3、品退率高会面临电商违规处罚。
当商品品退率为同期电商三级类目的2倍以上会受到处罚:2倍-轻微,5倍-严重,10倍-特别严重,多次违规会升级处罚(品退数非标10个以上,标品10个以上)。
4、品退率是商家在平台活动报名的门槛条件之一。
5、有利于入驻快分销。
品退率是卖家入驻快分销的条件之一。若卖家在入驻后未达到规定指标,可能会被清退。
三、如何查询品退率?
1、如何查询品退率(PC端)?
(1)商家整体维度和类目维度数据
① 登陆【快手小店】卖家端,点击【数据中心】,进入【生意通】平台。
② 生意通页面上方找到【服务】栏目,侧边栏进入【售后概览】。
③ 下滑页面,即可找到各类品质指标看板。
查询主营类目品退率数据、行业品退率数据,可以在“商家品质指标看板“里查询;查看某一类目的品退率,可在“商品类目品质指标"看板,点击商品类目,根据需要可以选择一级类目/二级类目/三级类目。
④ 选择时间
一般在查询品退数据时,我们需要选择“统计日期"和“近x天”字段,进而"数据时间段”字段会随之确定。这三者的关系是:统计日期-14日(由于品退率数据滞后14天)=数据时间截止日期;数据时间截止日期-x天(近1天/近7天/近30天)=数据时间开始日期。
(2)商品维度数据
此时查询的是某一商品的品退率数据:
① 生意通页面上方找到【商品】栏目,侧边栏进入【商品分析】,点击“自定义指标",勾选相应的品控指标,根据这些品控指标来筛选出需要查看数据的商品。
② 任意商品后方点击“详情”,在“品质分栏,商家可看到买家反馈的品退原因、退款描述以及评价描述。
2、如何查询品退率(手机端)?
查询入口为:快手APP-快手小店-常见应用-数据中心(生意通)-售后;此处只可以看到商家主营类目近30日(T-45,T-15)的品质数据指标,暂不支持个性化选择。
主要内容包括:
(1)可以查看商家主营类目、一级类目、二级类目、三级类目的品退率。
(2)可以查看商家商品的评价数、差评数、差评率、品退订单数、品退率。
(3)可以查看商家商品的买家品退原声。
(4)指标解读。
四、如何降低品退率?

快手广告之降低品退率的分析展示图
商家可从售前、售中、售后电商全链路做好品退率优化动作。
1、售前(选品)
(1)严格把控货品质量,不选易产生高品退的产品。
不选违规商品,不选低质量商品,不选欺骗老铁的商品。自有供应链商家需要完善优化产品供应链体系,确保产品质量保证符合国家标准。
(2)不盲目跟爆品。
跟品打价格战会降低整体利润空间,一定程度挤压商品成本,导致供应链货源品质难保证。

快手广告之测品动作流程分析图
2、售中
(1)快手广告推广阶段:拒绝夸大宣传。
快手广告素材夸大宣传容易导致老铁们预期过高,产生心理落差,最终选择品质原因退款退货。快手广告(https://www.kuai-ad.com/)素材、商品详情页中不要出现过度宣传、虚假宣传的情况。在产品讲解上,商家需要如实描述,保证消费者收到的商品与宣传描述和展示一致,可以宣传的功能功效包括基础功效以及做过相关验证的功效。
(2)直播间话术:主播承担部分售前客服职责,使用积极话术提醒。
商家可以提前准备好直播间宣传话术,并设置相应的奖惩机制,严格要求主播不得夸大说明。强调如果顾客对商品存在任何疑问,都请第一时间和客服联系,客服会为大家解决问题。
(3)动态监控品退率&品退原声。
商家需要养成每日监控生意通品退率的习惯,不要在被处罚封禁及扣分时才引起重视。日常监控品退原声了解品退产生原因,针对性解决问题。例如品退原声多为物流问题,则可在快递包装及物流公司选择商进行针对性调整,避免物流问题导致的品退提升。
(4)品退预警商品及时调整补救。
商家出现品退问题无法避免,但调整动作是关键,积极处理品退问题明显能够降低罚款处罚力度。动态监控中面对高品退预警商品可以进行快手广告停投、快手广告素材调整、供应链调整等动作避免品退率持续升高。
(5)商家酌情开通7天无理由和退货补运费。
开通7天无理由和退货补运费,提高服务保障。让用户“敢下单”,遇到问题也能“放心退”。
3、售后
(1)店铺客服人力保证,慎用智能客服。
面对顾客想要退货场景,客服做好退货引导动作,积极询问退货原因,引导他们正确选择退货原因选项;如果顾客对退货页面操作不熟悉,商家还可以做图文说明,或配置自动回复的话术。
(2)开店必留手机号,做好顾客情绪安抚。
品退问题首先会反馈到电话上:用户几乎都会尝试打电话沟通。顾客的电话必须接,不接用户电话品退绝对会出问题,电话能否接通也会导致品退和售后效果变成两个状态。很多品退纠纷的产生是因为卖家的不理睬而导致的顾客情绪问题。占线时买家可以发短信沟通(爆量时用户会不停地打电话导致占线,进而会不停地发短信)。
(3)假期等时间客服人员值班安排。
假期时间也要注意售后人力的安排,避免假期商品爆量无客服情况产生,为买家保障售后服务。
五、商家管理指标基础了解
1、考核期
平台考核的考核期为近30天,即平台每日统计店铺各项售后指标近30天的数据。
2、指标影响
售后指标直接影响快手商家等级,商家等级将会影响可售订单量、pk卖货、官方认证、快币奖励等。
店铺一项或多项售后指标超过快手广告平台平均值1.5倍的,将按照《快手小店商家违规管理规则》、《【服务违规】实施细则(商家)》、《【服务违规】实施细则(跨境商家)》等规则进行处理。
| 治理部门 | 治理问题 | 电商侧治理指标 | 指标解读 | 电商阈值 | 判罚逻辑 | 治理策略(可对代理商) |
入驻及店 铺合规 | 商家资质:资质造假、不配合提提交材料。 | - | - | - | - | 资质造假: (1)情节轻微的,处强制考试、封禁快手广告账号3日、下架全部商品、禁止上架新商品7-9日、支付违约金1,000元、扣10分。 (2)情节严重的,处强制考试、封禁快手广告账号5日、下架全部商品、禁止上架新商品11-14日、限制参与快手广告营销活动11-14日、支付违约金3.000-6,000元、扣20分。 (3)情节特别严重的,处强制考试、封禁快手广告账号7-9日、下架全部商品、禁止上架新商品14-28日、限制参与快手广告营销活动14-28日、支付违约金7,000-10,000元、扣20-40分。 |
| ②商品管理 | 商品质量问题: 物理性能品质功效。 不合格:感官质量不合格;品质指标异常;其他消费者权益及质量问题。 | 品退率 | 将品退率分母由统计周期内支付订单数调整为风控后签收订单数,分子与分母耦合。 新口径:支付14日签收订单品退率(首因);统计周期内风控后支付订单中支付后14日内签收且首次;申请退款原因为品质原因的订单数/统计周期内风控后的签收订单数。 签收:如为虚拟商品,支付即认定签收:如为其他商品,则限定支付14日内签收。 品质原因退款订单:用户申请退款退货选择描述不符、破损、假冒、质量问题等会被计入品退订单(某些类目有更细的拆解)。 周期:根据实际情况会有差别,最近一周至两周(不一定是14天)。 | 商品和商家相结合,根据实际情况执行,对外无规则,对外黑盒 商品同期三级类目2倍以上会受到处罚:2倍-轻微,5倍-严重,10倍-特别严重,多次违规会升级处罚。 | (1)商品品退率:支付14日品质原因申请退单率(首因)=商品品质原因支付14日申请退款订单数(首因)/支付订单数。 品质原因退款订单:用户申请退款退货选择描述不符、破损、假冒、质量问题等会被计入品退订单。 当商品品退率为同期三级类目的2倍以上会受到处罚:2倍-轻微,5倍-严重,10倍-特别严重,多次违规会升级处罚。(品退数非标10个 以上,标品10个以上)。 (2)当商品品退率异常时,会同步关注商家品退率,主要和大盘相比(30%%),决定处罚升档或降档,以及是否立刻管控。 (3)罚单分布: 指标异常:周维度品退率指标尾部10%,自动落罚,不区分类目。 (4)与品退相关: 感官不合格:家访、服饰、鞋帽。 物理性能不合格:美妆、家清、家居。 | 物理性能品质功效不合格: (1)情节轻微的,处警告、强制学习、支付违约金800元。 (2)情节严重的,处警告、强制考试、下架全部商品、禁止上架新商品3日、限制参与快手广告营销活动3日、支付违约金800-3,000元、扣5-10分。 (3)情节特别严重的,处警告、强制考试、封禁快手广告账号3-5日、下架全部商品、禁止上架新商品3-21日、限制参与快手广告营销活动3-21日、支付违约金3,000-10,000元、扣15-20分。 (4)情节极其严重的,处永久下架全部商品、永久禁止上架新商品、支付违约金100,000元或累计销售额的50%(以高者为准)、扣100分。 感官质量不合格: (1)情节轻微的,处警告、强制学习。 (2)情节严重的,处警告、强制考试、下架全部商品、禁止上架新商品3-5日、限制参与快手广告营销活动3-5日、支付违约金300-2,000元、扣5-10分。 (3)情节特别严重的,处警告、强制考试、下架全部商品、禁止上架新商品5-28日、限制参与快手广告营销活动5-28日、支付违约金1,000-8,000元、扣10-15分。 (4)情节极其严重的,处永久下架全部商品、永久禁止上架新商品、支付违约金100,000元或累计销售额的50%(以高者为准)、扣100分。 品质指标异常: (1)情节轻微的,处警告、强制学习。 (2)情节严重的,处警告、强制考试、下架全部商品、禁止上架新商品3-5日、限制参与快手广告营销活动3-5日、支付违约金300-2,000元、扣5-10分。 (3)情节特别严重的,处警告、强制考试、下架全部商品、禁止上架新商品5-28日、限制参与快手广告营销活动5-28日、支付违约金1,000-8,000元、扣10-15分。 (4)情节极其严重的,处永久下架全部商品、永久禁止上架新商品、支付违约金100,000元或累计销售额的50%(以高者为准)、扣100分。 |
服务违规: 商户差评率 | 差评率 | 差评率:支付14天差评率=支付14日差评订单量/支付14日有效人工评价订单量; 支付14日差评率=T-14支付,在T-14~T-1期间首次评价且质量+服务+物流之和小于等于6分的订单数/T-14支付,在T-14~T-1期间首次评价订单数(仅包含自建、闪电购、拍卖渠道); T-14支付,在T-14~T-1期间首次评价且质量+服务+物流之和小于等于6分的订单数/T-14支付,在T-14~T-1期间首次评价订单数(仅包含自建、闪电购、拍卖渠道)。 | 大盘同期2倍、5倍、10倍,分别 处以轻微、严重、特别严重处罚。 | 差评率:支付14天差评率=支付14日差评订单量/支付14日有效人工 评价订单量。 支付14日差评订单量:支付后14日内有评价记录且质量+服务+物流 之和小于等于6分的订单量(多次评价取首次)。 有效人工评价:经审核的未被投诉、举报,处于正常状态,未被屏蔽和风控屏蔽,且未隐藏的人工评价。 日纬度:支付后14天商家差评率2倍、5倍、10倍于大盘同期差评率,处以轻微、严重、特别严重处罚,1~3次重复违规会升级处罚。 (差评量{>}10),会看具体的评价,人工标注。 周纬度:会再处罚一次,数据指标来看,倍比的关系2倍、5倍。 | 商户差评率不达标: (1)情节轻微的,处警告、强制学习。 (2)情节严重的,处警告、强制考试、下架全部商品、禁止上架新商品1日、限制参与快手广告营销活动3日、支付违约金300-800元、扣5分。 (3)情节特别严重的,处强制考试、下架全部商品、禁止上架新商品1-21日、限制参与快手广告营销活动3-21日、支付违约金1,000-5,000元,扣10-15分。 (4)情节极其严重的,处永久下架全部商品、永久禁止上架新商品、支付违约金10万元或累计销售额的50%(以高者为准)、扣100分。 | |
③商家服务 管理 | 服务违规:发货违规客服好评率不达标;3分钟响应率不达标;服务态度差。 | 商家客服满意度 | 统计周期内,咨询商家客服后给予好评的人数/咨询商家客服后评价人数。 | 80% | 周维度考核:近7天自建订单量350单以上,咨询人数1000人以上,好评率不满80%的商家。 用户咨询商家接待入口:系统邀请,商家客服邀评,用户主动评价,用户维度一个人一次,评价一般、差评、满意。满意度即满意评价占比。 | (1)1-2次,情节轻微的,处警告、强制学习、强制考试。 (2)3-5次,情节严重的,处警告、强制考试、支付违约金100-300元。 (3)超过6次,情节特别严重的,处警告、强制考试、支付违约金500-1000元。 |
| 商家客服不满意度 | 统计周期内,咨询商家客服后给予差评的人数/咨询商家客服后评价人数。 | 80% | 暂无,正在梳理大盘治理及处罚规则。 | 暂无,正在梳理大盘治理及处罚规则。 | ||
| 商家客服参评率 | 统计周期内,咨询商家客服后给予评价的人数/商家客服咨询人数。 | 不考核,只观测 | / | / | ||
| 商家客服态度不满意度 | 统计周期内,咨询商家客服后给予差评的人数/咨询商家客服后评价人数。 | 6% | 月维度考核:近30天自建订单量1500单,咨询人数6000人以上,且 因“服务态度差”中差评率高于6%的商家。 差评中:回复不及时、服务态度差、不解决问题。 | (1)1-2次,情节轻微的,处警告、强制学习、强制考试。 (2)3-5次,情节严重的,处警告、强制考试、支付违约金100-300元。 (3)超过6次,情节特别严重的,处警告、强制考试、支付违约金500-1000元。 | ||
| 3分钟响应率 | 统计所选周期内,8:00-24:00期间,店铺客服咨询中,3分钟内回复的人数/咨询人数(从买家发送的每条消息开始计时,含智能客服和自动消息)。 | 70% | 周维度考核,近30天自建订单量{>}0单,咨询人数140人以上,且3分钟回复率低于70%。 | (1)1-2次,情节轻微的,处警告、强制学习、强制考试。 (2)3-5次,情节严重的,处警告、强制考试、支付违约金100-300元。 (3)超过6次,情节特别严重的,处警告、强制考试、支付违约金500-1000元。 | ||
| 及时发货率 | 承诺时效内发货的订单量/应按承诺发货时效的订单量(仅自建实物订单;排除承诺时效内已申请退款且未发货的订单)。 | 95%(对标物流得分4分门槛) | 延迟发货:根据延迟发货量手动排序,每天处理不超过1000个。 虚假发货:根据举报排查;以上为线下手动判罚,非系统判罚。 | 发货违规: (1)情节轻微的(商户发货不达标订单数量较少),处警告、学习、强制学习。 (2)情节严重的(商户发货不达标订单数量较大),处警告、强制考试、下架全部商品、禁止上架新商品1-3日、支付违约金300元。 (3)情节特别严重的(商户发货不达标订单数量巨大),处强制考试、下架全部商品、禁止上架新商品3-14日、限制参与快手广告营销活动5-14日、支付违约金500-5,000元。 注:商户多次实施同一违规行为,且违规程度均为“情节轻微”或“情节严重的,平台将对该商户从重处理,视为该商户的违规程度为“情节严重”或“情节特别严重”。 | ||
| 揽收异常率 | 发生揽收异常的包裹比率;发货后24小时内无揽收记录的发货包裹量/商家上传快递单号并点击“发货”的包裹量(排除发货后24小时内揽收前申请售后订单);(仅包含自建、闪电购、拍卖渠道)。 | 6%(对标物流得分4分门槛) | ||||
平台售后 策略组 | 服务违规: 仅退款完结时长不达标;退货退款完结时长不达标;商责纠纷率不达标。 | 仅退款完结时长 | 仅退款自主完结单(完结状态,排除纠纷单)的平均处理时长 (仅包含自建、闪电购、拍卖渠道)。 | 大盘1.5倍。 执行层面:2-3倍(除退货退款)。 | 均为商家指标超过大盘1.5倍即违规(近30天)。 拒绝退单率作为辅助指标,会关注,不会作为判罚依据。 | (1)1-3次,情节轻微的,处警告。 (2)4-10次,情节严重的,处警告、强制学习。 (3)11次及以上,情节特别严重的,处警告、强制考试。 |
| 退货退款完结时长 | 退货退款自主完结单(完结状态,排除纠纷单)的平均完结时长。 avg((退款完结时间-发起时间)-(买家上传运单时间-商家同意退款时间)) (仅包含自建、闪电购、拍卖渠道)。 | 纠纷量和纠纷率与大盘对照值: (1)1-2次,情节轻微的,处警告。 (2)3次-以上,情节严重的,处警告、强制学习;处警告、强制考试。 (3)近30天纠纷介入率大于0.5%,近30天申请平台介入订单大于150,近30天商责纠纷量大于2,属于情节特别严重,扣5分、下架全部商品、禁止上架新商品(1-5日),违约金(500-1000元),七天内不重复处罚。 | ||||
| 纠纷介入率 | 统计周期内,申请平台介入的退款单量/支付订单量(仅包含自建、闪电购、拍卖渠道);统计周期内,申请平台介入的退款单量/支付订单量(仅包含自建、闪电购、拍卖渠道)。 | / | ||||
| 商责纠纷率 | 统计周期内,平台判责为商家责任(卖方责任+双方责任)的纠纷退款单量/支付订单量(仅包含自建、闪电购、拍卖渠道)。 统计周期内,平台判责为商家责任(卖方责任+双方责任)的纠纷退款单量/支付订单量(仅包含自建、闪电购、拍卖渠道)。 | / | ||||
| 拒绝退单率 | 统计周期内,被商家拒绝的退款单量/申请退款单量(仅包含自建、闪电购、拍卖渠道)。 | |||||
| 申请售后14日好评率 | T-14申请退款,在T-14~T-1期间给予售后单好评(4分、5分)的退款单量/T-14申请退款,在T-14~T-1期间给予售后单评价的退款单量(仅包含自建、闪电购、拍卖渠道)。 | |||||
⑤商家治理 组(内容治 理) | 行为违规:发布其他平台信息;发布虚假宣传信息;发布低质量直播内容 推广超范围商品;骚扰他人;不正当营销;发布超范围商品;发布不合规信息;不正当竞争。 | 直播间举报率 | 直播间有效观看用户({>}=5s)中举报用户的占比,即有效观看用户中举报人数(UV)/有效观看用户数(UV),直播间之上聚合(单直播问对应的分子分母分别求和后再相除)。 | 目标1%00;目前春节前一两周的指标偏低,没 有差异化管控,无参考价值。 | 召回和举报: 直播间举报率:是特征,没有判罚逻辑,不会因为单一特征对直播间 判罚(包括虚假宣传、夸大、保证性承诺等多个举报点)。 短视频劣质占比:是观测指标,目前规则在社区,劣质视频会被社区 限流电商侧不再做处罚。 劣质短视频管控策略:停止公域曝光、限制购买粉条。 快手短视频广告有效播放率:是结果指标,衡量短视频质量在用户侧的体验,不涉及规则。 | 劣质短视频: 电商侧:无。 社区:停止公域曝光、限制购买粉条。 风控:红黄绿策略,快手广告账户/素材限流。 |
| 短视频劣质占比 | 内容评级中在观感审环节中被评为劣等级的快手短视频广告/进入观感审的准职业电商主播作品+挂车短视频中的占比。 | 目标25% | ||||
| 短视频有效播放率 | 准职业主播所有短视频+所有挂车短视频的有效播放率,有效播放用户数(UV)按短视频聚合/播放用户数(UV)按短视频聚合。 有效播放定义:视频时长在3-7秒之间,播完算有效视频时长。大于7秒,播放7秒及以上算有效播放(与主站拉齐)。 | 目标:52%。 衡量短视频质量在用户侧的体验。 |
六、商家售后规则及问题处理流程了解
商家以及商家所配备的客服团队(或人员)应按照商品的保修承诺及快手小店售后服务政策为来自快手小店的消费者提供相应的售后服务。
商家应在店铺后台预留有效的店铺管理员电话、客服电话、发货电话及退货电话。若商家未在店铺后台预留有效的店铺管理员电话、客服电话、发货电话或退货电话的,快手广告平台将视情况对其采取限制措施,包括但不限于下架全部商品、禁止上架新商品、冻结货款等。如商家承诺的售后服务政策更有利于消费者,则应按更有利于消费者的政策提供售后服务。
1、售后服务规则了解
| 售后规则细分类别 | 具体适用场景 |
| 退换货 | 质量问题退换货处理: 因商品确实存在质量问题而产生退换货的,商家应一律承担退换货的售后服务。商家不得以无包装、少原包装配件为由拒绝履行退换货售后服务,少配件的可采用折价方式退款。 若商家发货后,由于物流配送中导致商品毁损等问题的,则商家须承担退换货的售后服务。 若消费者收货后发现错发、漏发情形提交售后申请,若商家不需要消费者寄回商品,可按照不退货补发新品的方式提供售后服务。 七天无理由退换货处理原则: 消费者自签收商品之日起七天内,对支持七天无理由退货并符合完好标准的商品,可发起七天无理由退货申请。七天指自物流显示签收商品的次日零时开始起算。商家售出的商品是否支持“七天无理由退货”及退回商品完好的标准,应当在商品详情页对消费者做到显著提示,并应遵守《快手小店七天无理由退货管理规则》规定。 |
| 返修服务 | 依据国家相关规定,或商家销售商品时附随的质量保证书及售后服务保证书,商品如需维修的,则商家应提供相应的售后服务。 注:如黄金珠宝饰品类,消费者购买后尺寸大小存在不适合的情形时,商家应为消费者调整尺寸提供相应服务。 |
| 三包类商品售后服务 | 如商品有相应国家或各地质量监督部门制定的三包规定,商家应按照相应规定为消费者提供返修及退换货服务。 国家有相关三包规定的依据国家规定执行,如国家无相关规定的,以各地质量监督部门制定的三包规定执行,如各地的规定冲突的,以规定较为严格的标准执行。 |
| 交易纠纷处理 | 商家与消费者对售后处理意见有分歧并沟通无果的,可以提交申请快手小店客服介入解决。交易双方应遵守《快手小店交易纠纷处理规则》规定。 如因商家责任导致消费者投诉的,快手小店官方有权根据实际情况进行退款/先行赔付处理。 |
| 商家赔偿 | 由于商家原因或商品质量等原因,导致消费者损失的(包含不限于运费、优惠券、商品差价等损失),商家应承担产生的全部费用。 由于商家原因或商品质量等原因,商家与消费者达成赔偿或补偿方案的,商家应承担赔偿或补偿中产生的全部费用,如商家与消费者达成的赔偿金或补偿金由快手小店先行垫付的,商家应自快手通知之日起5日内向快手小店支付相应款项,逾期未支付的快手小店有权自应结算的货款或保证金中扣除。 |
| 平台介入 | 商家驳回用户售后申请后,用户申请快手广告平台介入: 商家驳回用户售后申请,导致用户申请平台介入后,平台认定为商家责任的,平台有权依据【违背承诺】实施细则(商家)商责纠纷违规处理规则进行处置,包括三种情形。 情形(1):纠纷被商家自行处理后,快手广告平台会再次进行核查,核实为商家责任。 情形(2):纠纷被平台处理定为商家责任。 情形(3):如用户申请平台介入后,平台认定双均方有责。 快手广告平台直接处理订单: 消费者购物过程中出现品质问题或服务违规等极端情况时,快手广告平台有权根据消费者历史交易及诚信情况,以及商品或商家历史数据,直接对该订单进行处置,处置包括仅退款及退货退款,退款赔付金从商家资金账户(货款/保证金)中扣除【本条规则仅适用子订单金额≤200元的订单】。 |
订单自动退款/售后单自退款给 买家 | 如商家存在以下情形,订单将自动退款处理或售后单将自退款给买家,因此产生的损失由商家承担,包括但不限于: 店铺清退或者违规分数累计到100分及以上; 商家因商品品质指标异常被处理且达到情节严重及以上; 商家因违规处理售后单,而出现大量商责纠纷; 商家因发货违规被处理达到情节严重及以上; 弃店不再经营。 |
| 消极处理 | 快手广告平台有权根据订单退款情况划扣商家保证金退款给消费者,商家应保持店铺保证金余额不低于平台标准要求。 |
| 保证金 | 如商家存在侵害买家权益的情形,且商家怠于处理或不配合处理买家的售后申请的,买家的售后申请将自动审核通过并退款给买家,因此产生的损失由商家承担。 |
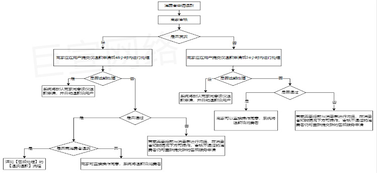
2、售后问题处理流程
| 售后处理类别 | 具体适用场景 |
| 仅退款 | 普通退款:
极速退款: 开启极速退款后,用户申请仅退款过程中,若订单同时满足下列条件,则系统将自动退款给用户。 条件(1):订单付款6小时内。 条件(2):订单金额小于300元。 条件(3):订单尚未发货(发货指系统内点击“发货”)。 |
| 退货退款 |
|
| 换货 |
|
| 维修服务 |
|
| 交易纠纷 |
|
以上就是【快手广告店铺短引生意模式之如何有效降低品退率】的主要内容,快手广告的推广效果还是很不错的,而且目前快手广告的开户费用是5000,想要广告有好的投放效果或者对于投放快手广告还是不太了解的广告主,可以来联系巨宣网络咨询,巨宣网络会为您解答,我们的联系方式是:4009602809!
- 2026-04-06
快手广告2026年品牌广告春日营销创新产品 - 2026-03-27
快手广告 | 一键拆解爆款素材基因 - 2026-03-24
快手广告|商家38上新季生意爆发,多维拆解… - 2026-03-24
快手磁力引擎广告 | 对谈36氪,AI下凡驱动… - 2026-03-17
快手品牌广告如何代投实现GMV倍增? - 2026-03-16
快手广告功能更新 | 活动复盘大场活动 - 2026-03-16
快手广告丨磁力方舟「人群智能推荐」+「AI… - 2026-03-11
快手磁力方舟广告平台【AI智能复盘】,全新… - 2026-03-07
2026年快手广告短剧行业春节档营销新趋势 - 2026-03-04
快手磁力引擎广告2026体育营销招商手册上新…

























管理员
该内容暂无评论