磁力智投放送官方流量福利和短视频场景投放指南,助力各位顺利开启投放新征程~~

磁力智投是磁力引擎旗下的电商广告平台。磁力智投将深度适配快手电商,为商家和创作者们提供快手电商一体化营销解决方案,帮助商家和达人实现高效经营。为保障广告主统一体验,以下产品将不再提供快手电商营销场景功能,原有引流电商和其他功能不受影响:
磁力引擎广告投放平台“快手号推广”中针对快手电商的“直播间商品按钮点击、直播间成单、商品购买”投放功能;
快手针对快手小店的“直播间带货、智能优化”投放功能;
为帮助快手电商广告主顺利入驻磁力智投、开启投放新征程,磁力智投平台放送官方流量福利,并针对磁力智投短视频投放场景献上投放指南一份,助力各位GMV增长up up up!

扶持力度有多大?心动不如行动,一试便知
划重点!流量扶持条件:
流量扶持周期:5月25日 - 5月31日
流量扶持说明:已经在投广告主如满足上述条件则会自动触发获取流量Buff,且投放量级越大,系统流量扶持力度越大。
流量扶持范围:仅针对符合上述条件的快手电商广告主使用「磁力智投」创建的广告计划
磁力智投流量福利,机不可失时不再来!快快上车吧~~
流量扶持周期:5月25日 - 5月31日
流量扶持说明:已经在投广告主如满足上述条件则会自动触发获取流量Buff,且投放量级越大,系统流量扶持力度越大。
流量扶持范围:仅针对符合上述条件的快手电商广告主使用「磁力智投」创建的广告计划
磁力智投流量福利,机不可失时不再来!快快上车吧~~

此内容仅对磁力智投短视频投放场景,分析磁力智投消耗TOP商品、跑量素材、提炼快手短视频投放方法论,为磁力智投大盘商家做迁移参考。
磁力智投成功迁移三要素

1、选对商品是迁移基础
原爆品迁移,新爆品打造
快手爆品可直接迁移,新爆品兼顾新奇特+功能性;
磁力智投Top商品数据参考(迁移期参考)

磁力智投跑量商品特征参考

2、迁移效率看投放投入度
计划投入度&质量度
投入度三大指标(日去重后创意数、日在投计划数、日新建计划数)直接影响磁力智投冷启动通过效率,客户参考指标进行测试后,50%+客户效果正向;
出价/客单价的水平在50%上下浮动、计划操作多以【控成本投放】+【尽快投放】为稳定投放方法、部分计划使用放量投放+逐步放开计划预算用于跑量;
定向:渗透率较高客户定向基本放开,集中度较高的产品使用【徕卡】定向,人群覆盖最少3-5千万以上;
详细投入度指标参考(数据来源:类目top账户指标数据)

3、素材创新决定迁移效果
广告素材多样性
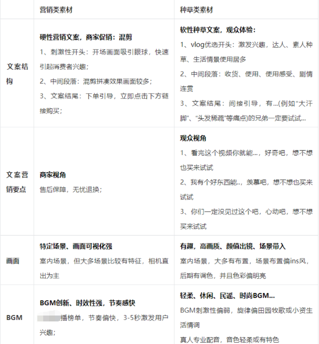
磁力智投软广素材在一定比例上呈现原生化,主要表现为:
聚焦“产品种草”而非“产品销售”,分享产品使用体验、弱化价格利益点刺激,给予用户真实、舒缓、亲近的观看体验。
素材多从用户视角出发,营造强烈的场景代入感:故事性引入激发共鸣,真实还原产品使用场景,第一视角亲身试用分享。
素材通过优化视觉观感,传递美好体验:画质清晰明亮、配乐曲风温和欢快、画面色彩明艳丰富。
部分腰尾部达人及koc的种草素材贴合磁力智投软广风格,可通过星图采买+甄选优质内容竞价追投,实现高效跑量。
迁移期:建议商家先从自身素材创作优势入手,提升创意的投入度,在想办法优化素材的多样性,提升流量天花板;
营销类素材VS种草类素材特征对比

4、分类目跑量案例参考
行业 | 跑量数据解读& 投放方法总结 |
个护 | 入磁10天,消耗破300万,roi1.6+,符合商家预期;
|
服饰 | 入磁后3天跑量48万,roi1.9+,自运营快手号增粉1万+;
|
美妆 | 入磁15天,日耗20万+,roi提升30%
|
日百 | 入磁7天,累计消耗破200万,粉丝增加1万+;
|
食品生鲜 | 磁力智投投放稳定,每日日耗5万↕,roi2提升30%;
|
家电 3c | 磁力智投跑量日均破8万;
|
5、磁力智投产品能力支持

6、常见Q&A举例


看完啦这一期的磁力智投短视频投放场景投放指南,还不过瘾?
别着急,欢迎关注【磁力智投电商广告助手】,下期更精彩!针对磁力智投直播投放场景的投放指南蓄势待发中,我们下期不见不散~
- 2026-04-06
快手广告2026年品牌广告春日营销创新产品 - 2026-03-27
快手广告 | 一键拆解爆款素材基因 - 2026-03-24
快手广告|商家38上新季生意爆发,多维拆解… - 2026-03-24
快手磁力引擎广告 | 对谈36氪,AI下凡驱动… - 2026-03-17
快手品牌广告如何代投实现GMV倍增? - 2026-03-16
快手广告功能更新 | 活动复盘大场活动 - 2026-03-16
快手广告丨磁力方舟「人群智能推荐」+「AI… - 2026-03-11
快手磁力方舟广告平台【AI智能复盘】,全新… - 2026-03-07
2026年快手广告短剧行业春节档营销新趋势 - 2026-03-04
快手磁力引擎广告2026体育营销招商手册上新…


























管理员
该内容暂无评论