
1 IAA行业素材概览:真人出镜类型素材使用率最高
11月IAA行业快手推广素材情况:情景剧类素材占比35%为Top1类型,其次为单人口播类素材占比30% ,真人出镜类快手推广素材(情景剧+单人口播)整体消耗占比达65% ; IAA游戏行业大字报素材消耗arpu值位居首位、IAA工具行业单人口播素材arpu值更高。

IAA行业素材数据:IAA游戏素材注重内容解说,IAA工具加强真人演绎
>大字报形式配合丰富游戏场景及鼓动人心的配乐更加引人关注,游戏用户观看时长更长
>工具产品需要真人演绎产品功能更有助于用户理解接受
>大字报更突出IAA游戏类产品卖点,更吸引用户点击
>真人实拍的强表现力可以更好的表达产品使用体验,工具用户点击意愿更强

IAA行业及细分行业消耗占比∶情景剧跑量能力依然最强
11月IAA行业素材情况∶情景剧类素材占比35%为Top1类型,其次为单人口播类;
细分行业上,『IAA游戏类』分素材形式表现,情景剧消耗占比32%位列榜首,单人口播消耗占比24%排名第二,『IAA工具类』情景剧消耗占比40%跑量能力更强,单人口播类消耗占比37%紧随其后,真人快手推广素材跑量能力优于其他素材表现。

IAA行业素材解析∶素材元素拆解
素材类型 | 视频内容 | 视频卖点 | BGM |
情景剧 | 通过制造冲突、情绪传导等剧情引出产品卖点 | 缺钱困境、好友共享、高福利 | 现场原声、欢快配乐 |
混剪 (含动画) | 卡通动画、目标用户兴趣视频混合剪辑 | 目标用户兴趣点:广场舞、动漫/小说素材、新闻摘要 | 游戏配乐、模拟变声 |
单人口播 | 单个美女介绍产品卖点或演示产品功能 | 套路解读、单刀直入、明星口播 | 节奏感音乐、DJ配乐、纯音乐 |
应用录屏 | 素材全部来源于应用内功能体验或者游戏过程 | 趣味瞬间、功能简介 | 游戏原声、动作音效、激昂配乐 |
大字报 | 大字滚屏圈定人群、体现利益点 | 颜色差异化,利益点突出醒目 | 无BGM、特效音、强节奏感音乐 |
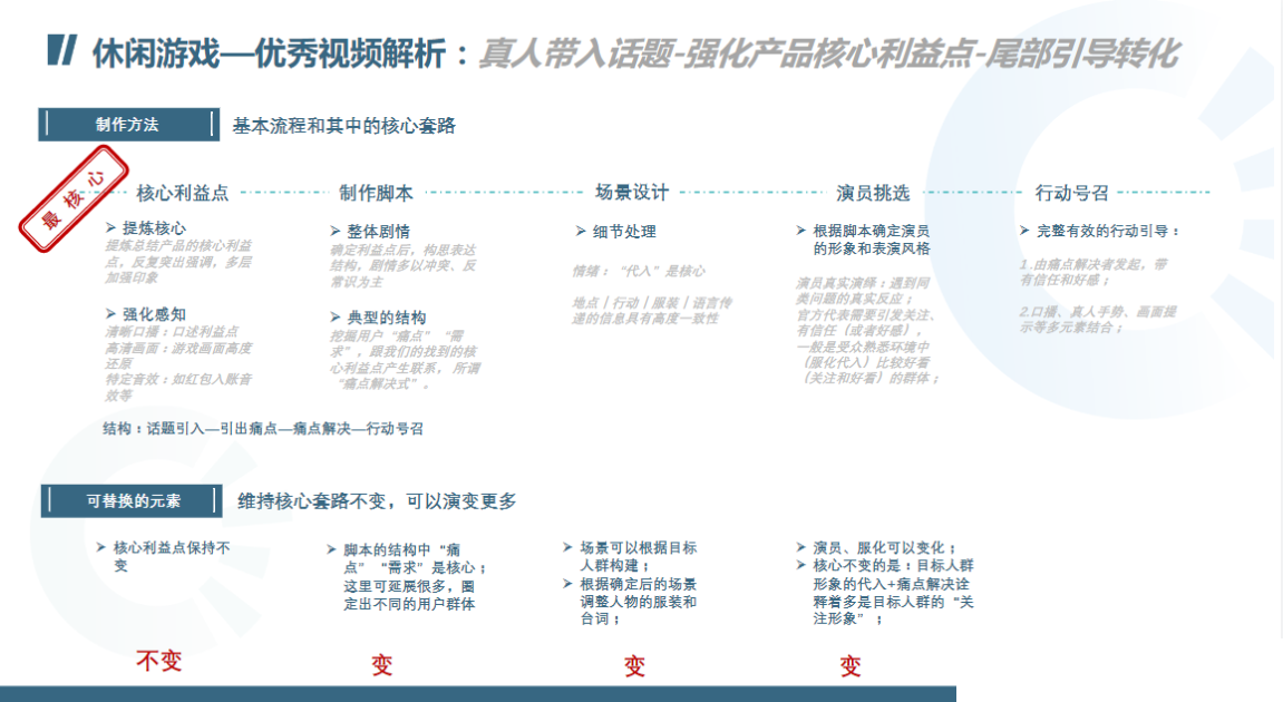
优质案例分析

休闲游戏—优秀视频解析︰
1-官方视角切入,提升B3TR
点击关键节点
“扮演游戏公司管理层,提升可信度"“微信金额前后对比,提高兴趣度”
元素
游戏公司官方、单人口搭
人群圈定、赚钱方法
方法解析
1.由单人口播场景平滑引入,扮演游戏公司管理层,提升内容真实性,提高可信度前10s需要不断吸引住用户眼球,演员的着装和口播语气需沉稳大气,营造成功人士之感,增加说服力,台词设计出收入差异对比,股引特定用户人群,引导用户主动了解赚钱的方法;
2.方向延展
1)多人口播方式演绎情境剧,公司管理层与员工对话,问答形式代替用户提问;
2)场地多元化,贴近用户生活―可选取马路、公园等场地,但注意环境洁净自然;

休闲游戏—优秀视频解析:2-演示游戏红包玩法,突出利益点
点击关键节点
“获取红包界面,模仿箴信红包”
“红包领取完成界面+红包到账音效”
元素
手持录屏∶真实演绎过程
大额红包、音效配合
方法解析
1.真实还原游戏场景,演示赚线的方法
采用手持录屏的方式,表达游戏内容的真实性,消除用户疑虑,掘高可信度,
模仿微信红包,从领取红包页面到成功领取页面,再到提现方法,展示赚钱的真实性;
2.加强突出利益点
1)重复2遍游戏玩法,加深用户印象﹔
2)最后台词强调"名额有限、先到先得”,暗示用户需要把握机会,

休闲游戏—优秀视频解析:3-强化利益点,引导转化
点击关键节点
“引导真实下载步骠”
元素
下载步骤讲解+暗示可能抢不到营造紧急氛围
领红包文案提示,提升转化
真实下载步骤呈现
完整讲解游戏下载步骤,随后暗示需要抢先下载才能得到福利
留住想离开的用户
在末尾增加领红包文案,再次突出利益点



优质案例分析

任务工具—优秀视频解析︰1-淘汰闲置产品,铺垫剧情,吸引观众驻留
点击关键节点
随意丢弃Wi-Fi工具
"现在谁还用路由器上网”
元素
设置舆论焦点,增加话题探讨性
消费者表达强烈的负面体验感受,铺垫联网功能已有更优的解决方案
方法解析
1.争议性行为,吸引观众继续观看视频,提升3秒播放率︰设定可探讨的情节,制造话题焦点
观众以第三视角代入情境剧场,增加行为探讨度,吸引观众持续注目︰
1)海汰的产品自己是否同时配有
2)产品被不同消费群体所舍弃
3)掌握产品出局的快手推广素材原因
4)路由器上网”已经成为互联网连接枢纽的过去式;
体现产品消费拐点︰消费者的消赉习惯发生转移,实体产品已遭到市场淘汰
2.元素设计的重要∶消费者负评-采用先抑后扬的剧情,形成后续内容反转表达消费市场的负向评价,制造强烈的使用体验反差,形成消赀者心理暗示

任务工具—优秀视频解析:2-突出核心价值,彰显产品实力
点击关键节点
“免费上网”“省流最”
"上哪都有网”
元素
低成本联网,实现无线网使用自由
展现产品的弱约束性条件,强功能实现
方法解析
1.解释产品当前的关键价值∶凸显产品优势
展示产品初次消费过程和体验,展示本产品节省成本、提高效率的替代性优势
2桎梏因索少,强调产品的体验差异性
增强产品使用条件对比,说明当前产品更新换代后,不受地理因素的影响,消费者的使用场景广泛,增强用户下载欲望




- 2026-04-06
快手广告2026年品牌广告春日营销创新产品 - 2026-03-27
快手广告 | 一键拆解爆款素材基因 - 2026-03-24
快手广告|商家38上新季生意爆发,多维拆解… - 2026-03-24
快手磁力引擎广告 | 对谈36氪,AI下凡驱动… - 2026-03-17
快手品牌广告如何代投实现GMV倍增? - 2026-03-16
快手广告功能更新 | 活动复盘大场活动 - 2026-03-16
快手广告丨磁力方舟「人群智能推荐」+「AI… - 2026-03-11
快手磁力方舟广告平台【AI智能复盘】,全新… - 2026-03-07
2026年快手广告短剧行业春节档营销新趋势 - 2026-03-04
快手磁力引擎广告2026体育营销招商手册上新…




















管理员
该内容暂无评论